招生方案
APP下载

扫一扫,立即下载

医学教育网APP下载
手机网
病案信息技术职称手机网

病案信息技术职称

微 信
医学教育网微信公号

官方微信med66_cdel

搜索|
您的位置:医学教育网 > 病案信息技术 > 主管技师大纲 > 正文

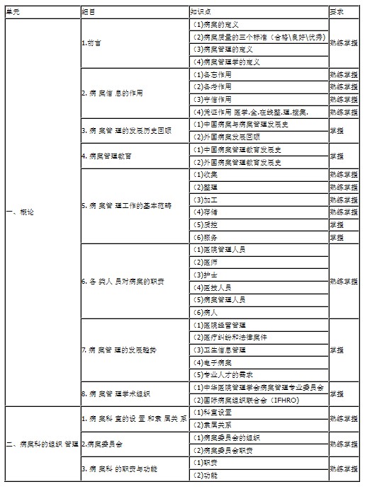
2014年病案信息技术主管技师考试大纲-基础知识

2014-08-29 15:58 医学教育网
|

医学教育网小编为大家总结了有关2014年病案信息技术主管技师考试大纲-基础知识的内容,供大家参考。 

2014年病案信息技术主管技师考试大纲-基础知识

以上是医学教育网小编为大家总结的有关2014年病案信息技术主管技师考试大纲-基础知识的内容,愿给朋友们带来帮助。

编辑推荐
    题库软件
    病案信息技术职称考试题库软件(初/中/高级)

    题库软件:热卖中

    题库设计紧扣考试大纲、考试教材、考试科目。符合卫生高级职称考试题型与考试科目,考试资料丰富,免费试用。

    回到顶部
    折叠