雅安考点2021年口腔主治医师考试报名现场确认时间\要求已经公布,为了帮助大家了解,医学教育网为大家整理如下:
(一)网上报名时间及要求
卫生专业技术考试报名全国统一采用考生网上报名方式。考试报名包括网上预报名、现场确认、资格审核和网上缴费四个阶段。2020年12月29日-2021年1月11日期间,考生可登录中国卫生人才网进行网上预报名。考生须按照报名须知,如实准确地在网上填写个人报名信息,在填报工作单位名称时务必规范填写单位全称(与组织机构代码证一致),不填写具体的科室(部门)。考生在填报信息完成后,须上传本人照片。上传照片必须为考生本人近期清晰、可辨认的正面免冠白底彩色证件照,不得上传生活照、视频捕捉或摄像头所摄照片;照片大小为一寸,格式为jpg,文件大小必须在20-45kb之间;头部比例须占照片尺寸的2/3,头发不得过眉,露双耳,常戴眼镜的考生应佩戴眼镜,不得佩戴首饰;非军人考生不得着制式服装拍照,女性不得穿背带式服装拍照。
符合《关于对参加全国卫生专业中级技术资格考试的基层卫生专业技术人员实行省定合格标准的通知》(川人社办发〔2012〕300号)和《关于进一步完善卫生职称制度的意见》(川卫发〔2018〕52号)规定的省定合格标准适用范围和条件的基层医疗卫生机构专业技术人员报考中级职称,须勾选“基层卫生”栏目。勾选“基层卫生”栏目的考生,达到国家合格标准的,将颁发国家统一印制的卫生中级专业技术资格证书;未达到国家合格标准,但达到省定合格标准的,将获得基层卫生中级专业技术资格证书。不符合基层卫生中级政策条件的考生不得勾选“基层卫生”栏目。不勾选“基层卫生”栏目的考生,一律不予确认基层卫生中级职称资格。
(二)雅安考点现场确认时间和地点
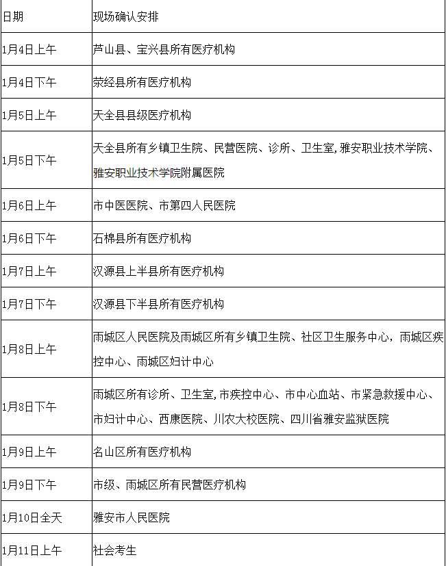
1.现场确认时间:2021年1月4日至1月12日(节假日正常工作),因疫情防控工作需要,现场确认按县(区)进行划分。请考生严格按照现场确认时间安排(见下表)进行现场确认。逾期未进行现场审核、确认的考生将视为自动弃考。
现场确认时间安排
2.现场确认地点:雅安市卫生健康与人才服务中心(雨城区青衣江路中段62号)
上年度历史报考同专业同级别考生系统采取自动确认,确认后报名状态会进入代缴费状态,考生只需网上缴费无需再现场确认,如未自动确认请到现场确认地点进行现场确认。
3.现场确认时考生须提交下列材料(复印件均需加盖单位人事部门公章):
①工作单位人事部门审查并加盖单位人事部门公章的《2021年度卫生专业技术资格考试报名申报表》(从网上填报后下载打印)。如考生在打印申请表后对个人报考信息进行了修改,考生须重新打印申请表并盖章。
②学历证书、资格证书、执业证书、工作证明、学信网电子注册备案表等相关证件原件及复印件。(报考护理类专业还须提交执业证书原件及复印件,报考专业代码为301至365专业的人员还须提交相应专业执业医师执业证书、资格证书及医疗机构执业许可证复印件。
③居民身份证原件及复印件。
④继续医学教育达标电子学分记录(装订在报名表后,具体要求及装订顺序见附件2)。
⑤享受相关政策报名的须提供佐证资料原件及复印件。
4.上年度已参加过卫生专业技术资格考试全部科目或部分科目未通过国家合格标准的考生再次报名时必须填写原档案号,否则成绩不予滚动。
5.网上报考信息的准确性由考生本人负责,报考者提供涉及报考资格的申报材料虚假或不实的,由报考者本人承担违纪责任。考生应仔细核对《2021年度卫生专业技术资格考试报名信息确认单》,并须本人在确认单上签署姓名,上交考试机构备案,一经确认不得修改。
(三)网上缴费
考生在资格审核期间须及时查看资格审核状态。上年度历史报考同专业同级别考生可在系统确认后提前网上缴费,其余考生待考区审核通过后,须在2021年2月9日-26日期间通过网上支付方式缴纳考试费,未按规定时间完成网上缴费的,视为自动放弃考试。不受理现场缴费。
考试收费标准按照四川省财政厅、四川省卫生健康委员会《关于明确卫生专业技术资格考试收费省和市(州)分成有关问题的通知》(川财社〔2019〕65号)文件规定标准执行。参加初级资格考试人员每人每科收取考试费50元;参加中级资格考试人员每人每科收取考试费70元。
(四)考生准考证打印
2021年3月25日-4月18日期间,考生可登录中国卫生人才网打印卫生专业技术资格考试准考证,截止时间为4月18日。
推荐阅读:















扫一扫立即下载


