招生方案
APP下载

扫一扫,立即下载

医学教育网APP下载
手机网
心电学技术职称手机网

心电学技术职称

微 信
医学教育网微信公号

官方微信med66_cdel

搜索|
您的位置:医学教育网 > 心电学技术职称 > 主管技师大纲 > 正文

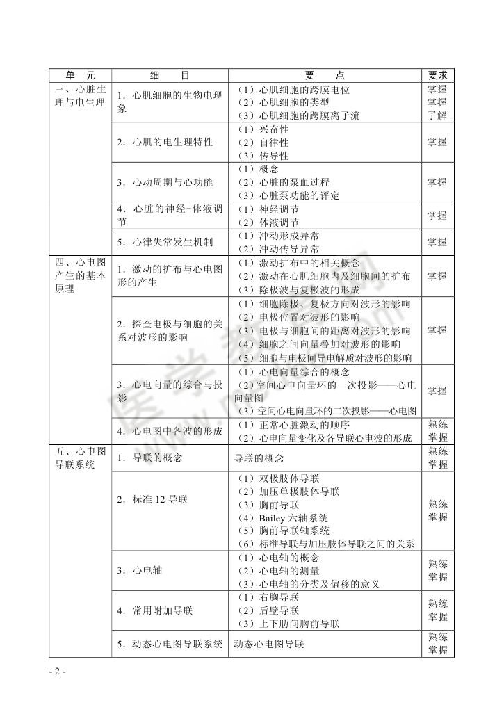
2013年心电学技术专业考试大纲

2013-01-23 19:46 医学教育网
|

2013年心电学技术专业考试大纲

2013年心电学技术专业考试大纲

点击查看清晰完整版大纲>>

2013年心电学技术专业考试大纲

编辑推荐
    题库软件
    心电学技术职称考试题库软件

    题库软件:热卖中

    题库设计紧扣考试大纲、考试教材、考试科目。符合卫生高级职称考试题型与考试科目,考试资料丰富,免费试用。

    回到顶部
    折叠