招生方案
APP下载

扫一扫,立即下载

医学教育网APP下载
手机网
中医内科职称手机网

医学教育网

微 信
医学教育网微信公号

官方微信med66_cdel

搜索|
您的位置:医学教育网 > 中医内科职称 > 主任医师大纲 > 正文

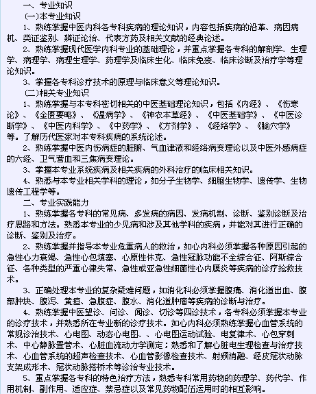
卫生系列高级专业技术资格考试(中医内科专业-正高级)

2016-01-28 14:51 医学教育网
|

卫生系列高级专业技术资格考试(中医内科专业-正高级):

卫生系列高级专业技术资格考试(中医内科专业-正高级)

卫生系列高级专业技术资格考试(中医内科专业-正高级)

卫生系列高级专业技术资格考试(中医内科专业-正高级)

 

相关资讯
编辑推荐
    题库软件
    中医内科学职称考试题库软件(初/中/高级)

    题库软件:热卖中

    题库设计紧扣考试大纲、考试教材、考试科目。符合卫生高级职称考试题型与考试科目,考试资料丰富,免费试用。

    回到顶部
    折叠