书店
APP下载

扫一扫,立即下载

医学教育网APP下载
微 信
医学教育网微信公号

官方微信Yishimed66

搜索|
您的位置:医学教育网 > 中医师承 > 考试动态 > 报名时间

瑶海区2020年传统医学出师考核和确有专长报名审核时间/地点

2020-07-07 20:54 医学教育网
|

瑶海区2020年传统医学出师考核和确有专长报名审核时间/地点分别是什么?很多考生都在关注,医学教育网编辑为大家搜集整理瑶海区2020年传统医学出师考核和确有专长报名审核时间/地点信息如下:

瑶海区现场审核时间:2020年7月6日-17日

审核地点:郎溪路与长临路交口瑶海区公共卫生中心518室

联系电话:64496268

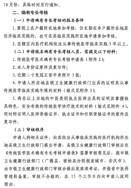
关于2020年安徽省传统医学出师考核和确有专长人员考核工作的通知(皖中医药服务秘2020-22号)

3

4

5

相关阅读:

安徽省各考区2020传统师承确有专长考试报名通知汇总

以上分享的内容,由医学教育网小编搜集整理,如果您觉得对您有所帮助,可以分享给朋友。想了解更多医学考试信息、复习资料、备考干货请关注医学教育网。

医师资格考试公众号

报考地区
更多 >
编辑推荐
    • 免费试听
    林君砚 中医师承 《中医妇科学》 免费试听
    回到顶部
    折叠