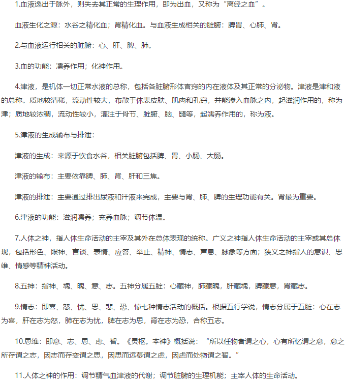
距离中医助理医师资格考试越来越近,相信很多参加中医助理医师资格考试的考生都对“中医助理医师中医基础知识:血、津液”的知识点小结感兴趣,记住考点考试不丢分!医学教育网小编为您整理相关知识点如下:

小编推荐:
【免费直播】2019中医医师考前“救命稻草”!林君砚讲解考场技巧!
【密卷估分】2019年中医执业助理医师模拟试题套卷300题
【准考证汇总】2019年全国医师资格笔试准考证打印汇总
【考点速记】中医考生速记:《中医内科学》常考疾病辨证论治一览表【原创】
“中医助理医师中医基础知识:血、津液”的分享由医学教育网小编搜集整理,想了解更多医学考试信息、复习资料、备考干货请关注医学教育网中医执业助理医师辅导精华栏目。

学员讨论(0)
相关资讯
- · 【赢奖品】2024年中医助理医师“笔试知识点专题打卡”第一期开启
- · 【开课公告】2024年中医助理医师考试课程更新进度/安排
- · 如何跟上老师步伐备考学习?2023年中医助理医师课程更新进度一文掌握!
- · 2023年中医执业助理医师《中医基础理论》科目考点:气
- · 2022年中医执业助理医师“二试”考试考情分析出炉!与一试难度相似!
- · 中医助理医师资格考试中医基础理论:“身之本”指的是?
- · “气、血、津液知识点:气的分类”2022年中医助理医师资格考试
- · 精气学说在中医学中的应用:2022年中医助理医师资格考试中医基础理论精气学说
- · 《“十四五”中医药发展规划》全文细则
- · 中医执业助理医师2022《中医基础理论》练习题(一)












扫一扫立即下载


