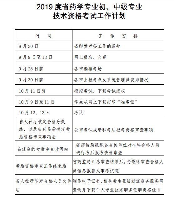
2019年度省药学专业初、中级专业技术资格电子化考试工作计划是什么?为了帮助大家了解,医学教育网为大家整理如下:

以上就是小编为大家整理的内容,希望对大家有所帮助,更多资讯请关注医学教育网!
纠错 责任编辑:麦芽糖

学员讨论(0)
2019年度省药学专业初、中级专业技术资格电子化考试工作计划是什么?为了帮助大家了解,医学教育网为大家整理如下:

以上就是小编为大家整理的内容,希望对大家有所帮助,更多资讯请关注医学教育网!


张钰琪老师 2024-02-27 19:25--21:00
回看
张钰琪老师 2024-01-30 19:25--21:00
回看
