儿科主治医师考试:《答疑周刊》2017年第08期:
问题索引:
一、【问题】婴儿哭吵的定义及原因包括哪些?
二、【问题】婴儿哭吵的临床表现包括哪些?
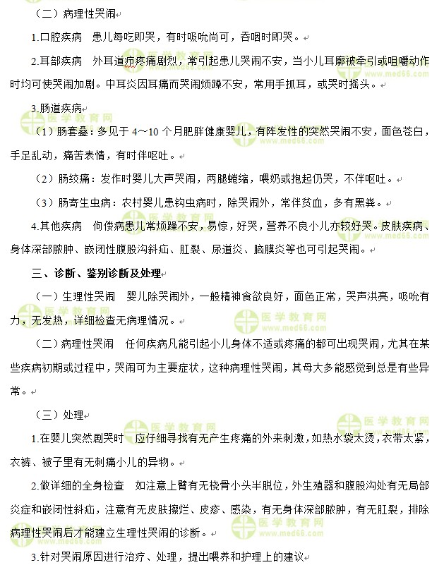
三、【问题】婴儿哭吵的诊断、鉴别诊断及处理包括哪些?
具体解答:
一、定义及原因
(一)定义
哭闹是婴儿期很常见的一种表现,在没语言表达能力时,“哭闹”常有语言的含义,是表达婴儿要求或痛苦的一种方式。婴儿受到饥饿、困乏、需排尿或排便等内在生理刺激,或外界冷、热、湿、疼痛、痒、疾病或精神上的刺激都可引起哭闹。
(二)原因
1.生理性哭闹 由奶量不足、尿布潮湿、蚊虫叮咬、衣被过热过冷、衣着过紧、体位不适、排便等上述生理或外界刺激所引起。或是因为要抱、要哄等要求未能满足。
2.病理性哭闹 凡能引起身体不适或疼痛的任何疾病,均可致患儿哭闹不安,甚至在其他临床症状尚不明显前,即表现为哭闹。
二、临床表现
(一)生理性哭闹
1.饥饿和不适 一般开始时哭声不太紧迫,可哭哭停停,当其要求得到满足后,哭闹立即停止,但若未引起成人注意则哭闹加剧。婴儿如因饥饿引起的哭闹,一遇奶头可能立即就不哭了,同时强烈吸吮。有时在大便前哭闹,可能由于肠蠕动增加或粪便干结不易解出。有些婴儿在睡眠中由于膀胱充盈可突然哭闹。
2.疼痛和受惊 疼痛引起的哭闹一般比较剧烈,常突然发生,哄、抱或喂奶只有暂时的平息作用。小儿因巨大音响刺激而受惊时,也可突然啼哭,且常常有神色惊慌或面色改变。
3.婴儿夜啼 日醒夜睡规律并非天生就有,婴儿出生后不论昼夜大部分时间都在睡眠中,以后随着夜间喂奶和护理时间的减少,夜睡时间逐渐延长。但在日醒夜睡的规律尚未完全形成以前,夜间有可能由于上述原因而引起哭闹。母亲害怕小儿夜啼影响别人睡眠,因此百般迁就,如半夜抱起来边拍边走,还要加以摇哄,这样不过几天就可造成不边拍边走就不睡、不加摇哄就要哭的不良习惯,结果一到晚上就好哭,白天呼呼大睡,形成了日睡夜醒的反常现象。

〖医学教育网版权所有,转载务必注明出处,违者将追究法律责任〗
