| 考试大纲下载 | 教材变动情况分析 |
2025年公卫执业医师考试《医学伦理学》考试大纲已经公布,经医学教育网专业师资团队校对,与2024年相比没有变动,各位考生可以安心开始复习!
获取完整版考试大纲+教材变动
扫码添加专属微信老师,速领2025年公卫执业医师《医学人文综合》完整版考试大纲pdf版,还有更多优惠课程、备考方案免费定制,快快添加专属老师咨询吧!
2025年公卫执业医师《医学伦理学》考试大纲
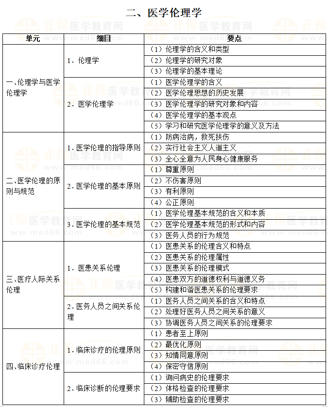
...
点击下载:完整版2025公卫执业医师《医学人文综合》考试大纲
考生必看:
【速报】2025年医师资格考试《医学人文》官方教材到货!教材到货,聚焦教材变动!
2025年公卫执业医师考试大纲已公布!赶快开始备考复习!正保医学教育网2025公卫执业医师辅导课程会根据25年考试大纲及教材内容进行录制,网校老师也会在日常授课过程中针对变动部分重点强调。专业师资团队领航指导,科学规划阶段课程有的放矢。所以,跟着网校老师学,大纲变动也不慌!

学员讨论(0)
















扫一扫立即下载


