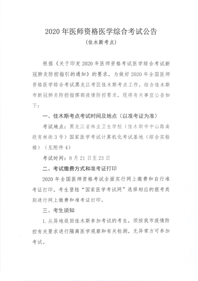
佳木斯卫生健康委员会发布了《佳木斯考点2020年公卫执业医师资格考试医学综合笔试考试公告》,具体内容相信很多考生都想知道,医学教育网小编搜集整理如下:
推荐阅读:
【直播预告】2020年公卫执业/助理医师笔试考前应试技巧/试题解析/考后复盘直播
2020年公卫执业医师医学综合笔试《职业卫生与职业医学》模拟试卷汇总
温馨提示:2021年公卫执业医师网络课程全新上线!点击购买>
以上是“佳木斯考点2020年公卫执业医师资格考试医学综合笔试考试公告”,医学教育网原创,转载请注明出处。

学员讨论(0)
相关资讯
- · 【直击考场】2022年公卫执业/助理医师资格医学综合考试“延考地区”考试拉开帷幕!
- · 2022年公卫医师资格考试福州考点(延考)(计算机化考试)考生须知
- · 2022年公卫医师资格考试福州考点延考(计算机化考试)考生须知
- · 重庆考区2022年公卫医师资格考试医学综合考试延期举行医学综合考试延考
- · 江西抚州考点2022年公卫医师资格考试医学综合考试“延考”考前防疫须知
- · 转扩!江西抚州考点2022年公卫医师资格考试医学综合考试“延考”考前防疫须知
- · 江西省抚州考点2022年公卫医师资格考试医学综合考试延考考前防疫须知!
- · 云南省大理考点2022年公卫执业/助理医师资格考试延考准考证正在打印
- · 浙江省金华考点2022年公卫执业/助理医师资格考试延考考场安排及防疫要求
- · 2022年河南省驻马店考点公卫医师资格综合考试延考考生注意事项的通告




















扫一扫立即下载


