甘肃省2020年国家公卫执业医师考试医学综合考试防疫须知。为做好新冠肺炎疫情防控常态化下考试工作,根据国家和甘肃省疫情防控工作要求,此次医师资格医学综合考试将严格落实各项疫情防控举措,所有考生、工作人员均需符合疫情防控的健康要求,方可参加考试和考务工作。为确保广大考生的身体健康、生命安全和考试顺利,特将甘肃考区2020年医师资格医学综合考试有关事项告知如下,请遵守执行。
1、考场须知
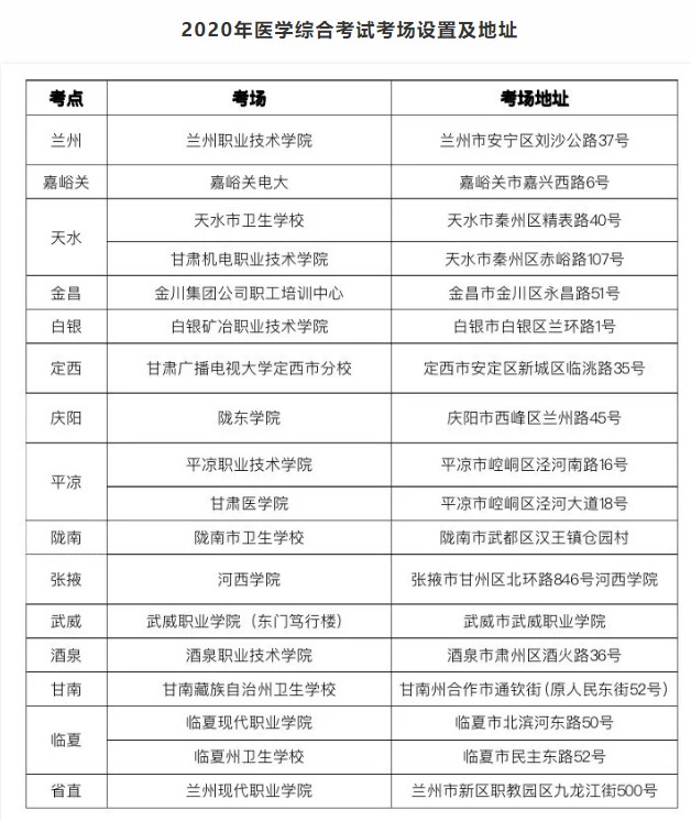
2020年医学综合考试考场设置及地址
2、考试须知
(一)打印准考证
考生于8月14~20日登陆国家医学考试中心官网,进入“考生服务系统”下载打印准考证。请考生认真阅读准考证上注明的信息及相关要求,并严格按要求执行。
(二)遵守考场纪律
1.考生凭准考证和有效身份证件(身份证、军人证件)进入试室,对号入座,将准考证和有效身份证件放置在桌面右上角。考试开始30分钟后,考生不得进入考场参加考试。
2.禁止携带书籍、纸张、文具、笔记、涂改用品、报刊以及各种无线通讯工具(如移动电话和录像设备)、电子记事本等与考试无关的物品。考场内禁止吸烟。
3.考生入场后,应核对准考证上的信息与考试机显示的信息是否一致,如有误请立即报告监考人员。
4.考试过程中如出现考试机故障等问题应向监考人员举手报告。
5.考生必须自觉严格遵守考场纪律及相关规定,不得要求监考人员解释试题,不许交头接耳、左顾右盼,禁止偷看、抄袭他人试题答案,严禁冒名替考。
6.考生在考试结束信号发出后应立即停止答卷,人机对话考试系统会自动收卷。提前交卷的考生应立即离场,不得再次进入考场或在附近逗留、谈论。
3、防疫须知
(一)减少外出
为避免疫情影响,建议考生考前14天减少不必要外出,减少流动,不聚餐、不聚会、勤洗手、合理安排食宿,注意安全和个人防护。考生如有咳嗽发热等症状,中、高风险地区旅居史、接触史或者体温≥37.3℃的,请及时做好就医、检测,做好防护工作。
(二)异地考生提前安排出行
考生要充分考虑疫情防控、交通、天气等因素,提前安排赴考出行时间,注意出行交通、住宿及饮食等方面的安全。
(三)健康码查验
考生入场时必须出示健康码(绿码)、身份证、准考证,佩戴口罩,检测体温,核验身份(身份证、准考证)。考前考生自我体温测量或者健康码显示异常情况的,要及时报告报名所在考点,并及时进行核酸检测,核酸检测结果阴性的方可参加考试。考生于考前从“甘肃省卫生健康委员会”官网下载《医师资格考试(甘肃考区)考生健康旅居申报及承诺书》,如实填写相关信息,携带《承诺书》参加考试并统一交给考场工作人员。凡隐瞒或谎报旅居史、接触史、健康状况等,不配合工作人员进行防疫检测、询问、排查、送诊等造成严重后果的,将依法依规进行处理。
(四)服从安排
考生在考试期间应遵守考试纪律,服从现场工作人员管理及疫情防控工作安排。考生入场时,严格控制入场速度,加大人员间距,防止人员聚集;考试期间,在考室内及候考区内考生座位间隔具有一定的距离;考试结束,考生须在工作人员指引下,尽快离开考室及考场,避免聚集。
(五)特殊情形的考生
来自疫情高风险地区进入甘肃省境内的考生,需要集中隔离14天并进行两次核酸检测,提供两次检测结果阴性证明;从疫情中风险地区进入甘肃省境内的需居家健康观测14天,并提供考前7日内核酸检测阴性证明;从低风险区进入甘肃省境内的,需要提供健康码(绿码)。因集中隔离期未满,或仍处于新冠肺炎治疗期、复阳期、出院观察期,以及因其它个人原因无法参加考试的考生,视同放弃本次考试。
通过国(境)外入境的考生必须集中隔离14天、核酸检测、血清特异性抗体检测和胸部CT检查,集中隔离期满继续居家观察14天后,提供相关检查报告,经评估同意后方可参加考试。凡筛查发现考生考前14天内有境外或非低风险地区活动轨迹的,考点立即通知考生进行核酸检测,核酸检测结果阴性的方可参加考试。
4、温馨提示
请考生如实填写或申报相关信息。如因隐瞒或虚假填报引起检疫传染病传播或者有传播严重危险而影响公共安全的后果,将承担相应法律责任,由有关部门按照《中华人民共和国刑法》、《治安管理处罚法》、《传染病防治法》和《关于依法惩治妨害新型冠状病毒感染肺炎疫情防控违法犯罪的意见》等法律法规处罚和制裁。
稿定设计导出-20200814-105530.jpg
2020年是一个特殊的年份,
感谢广大考生的
理解与支持!
祝大家取得优异的成绩!
附件:医师资格考试(甘肃考区)考生健康旅居申报及承诺书.docx
推荐阅读:
【直播预告】2020年公卫执业/助理医师笔试考前应试技巧/试题解析/考后复盘直播
2020年公卫执业医师医学综合笔试《职业卫生与职业医学》模拟试卷汇总
温馨提示:2021年公卫执业医师网络课程全新上线!点击购买>
以上是“甘肃省2020年国家公卫执业医师考试医学综合考试防疫须知”,医学教育网原创,转载请注明出处。

- · 【直击考场】2022年公卫执业/助理医师资格医学综合考试“延考地区”考试拉开帷幕!
- · 2022年公卫医师资格考试福州考点(延考)(计算机化考试)考生须知
- · 2022年公卫医师资格考试福州考点延考(计算机化考试)考生须知
- · 重庆考区2022年公卫医师资格考试医学综合考试延期举行医学综合考试延考
- · 江西抚州考点2022年公卫医师资格考试医学综合考试“延考”考前防疫须知
- · 转扩!江西抚州考点2022年公卫医师资格考试医学综合考试“延考”考前防疫须知
- · 江西省抚州考点2022年公卫医师资格考试医学综合考试延考考前防疫须知!
- · 云南省大理考点2022年公卫执业/助理医师资格考试延考准考证正在打印
- · 浙江省金华考点2022年公卫执业/助理医师资格考试延考考场安排及防疫要求
- · 2022年河南省驻马店考点公卫医师资格综合考试延考考生注意事项的通告














扫一扫立即下载


