伊春考点发布了2021年公卫执业医师考试综合笔试疫情防控考生须知,考生须携带考试备品:准考证、身份证、核酸检测报告、考生承诺书、手机(扫码时使用,后统一上交,不可带入考场)、鞋套(微机室使用),具体要求医学教育网小编搜集整理如下:
为做好2021年全国医师资格考试综合考试黑龙江考区伊春考点考试准备工作,确保医师资格考试综合考试顺利进行。结合伊春市新冠肺炎防控指挥部疫情防控工作要求,现将有关事宜公告如下。
一、伊春考点考试时间及地点(以准考证为准)
(一)考试地点
伊春市广播电视大学 伊美区新兴西路254号
(二)考试时间
2021年8月20-22日(具体时间以准考证为准)
二、准考证打印
2021年医师资格考试综合考试实行考生自行网上打印准考证。考生可登陆“国家医学考试网”报名系统打印准考证。
三、考生须知
(1)准考证考试时间7日内有效核酸检测结果(指定伊春市核酸检测单位名单见附件1,其他检测或第三方单位核酸检测结果不作为有效依据),费用自理;
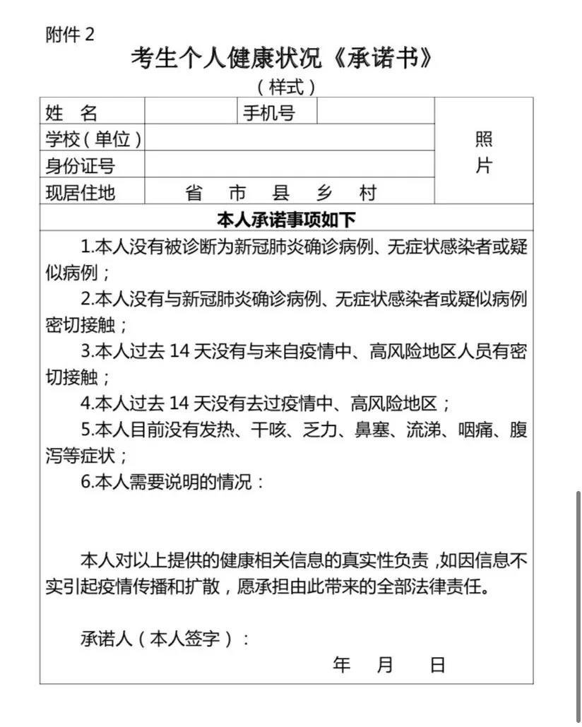
(2)“考生个人健康状况《承诺书》”(见附件2)按要求填写完整,不得空项;
(3)身份证;
(4)准考证;
(5)“龙江健康码”;
(6)“通信大数据行程卡”(见附件3)。
以上6要件请考生必须携带才能进入考场或试室,如有携带不全或者遗漏者,将无法正常参加考试,敬请广大考生理解支持。
3.请各位考生按照准考证上注明的考试时间,提前1小时到现场进行相关审核筛查工作;对于未完成相关审核筛查工作的、相关审核筛查不合格的、不配合防控工作的、不服从工作人员指令的考生不得进行考试,干扰考试秩序人员将交由公安机关处理,一切后果由考生自行承担。
4.考生在整个考试期间始终佩戴医用外科口罩(禁止佩戴有呼吸阀口罩),并与其他考生自觉保持1米以上距离,不得交头接耳、相互接触、传递物品等行为。
5.考生须携带考试备品:准考证、身份证、核酸检测报告、考生承诺书、手机(扫码时使用,后统一上交,不可带入考场)、鞋套(微机室使用)。严禁携带任何物品(如手机、手表、手环、钥匙、烟、打火机、眼睛盒、口红、面巾纸等)进入考场,特别是任何电子设备,一经发现按违纪处理。
全国医师资格考试综合考试在即,为了保证考生安全顺利参加考试,需要全社会共同努力,同时也需要考生理解、支持和配合。广大考生能够取得理想的成绩是我们的共同心愿,考生必须在考前和考中按要求做好个人防护,赴考要注意交通安全,希望在做好防疫安全的同时诚信考试。
咨询电话:0458-3907524
0458-3907525
附件:1.伊春市核酸检测单位名单
2.考生个人健康状况《承诺书》
3.通信大数据行程卡 二维码
伊春市卫生健康委员会
2021年8月4日
附件1:伊春市核酸检测单位名单
(公立医疗机构)
1.伊春市中心医院
2.伊春市第一医院
3.伊春市中医医院
4.伊美区人民医院
5.金林区人民医院
6.友好区人民医院
7.上甘岭镇卫生院
8.伊春市妇幼保健院
9.乌翠区人民医院
10.黑龙江省林业第二医院
11.嘉荫县人民医院
12.汤旺县人民医院
13.红星镇卫生院
14.大箐山县人民医院
15.郎乡林业局职工医院
16.铁力市人民医院
17.桃山林业局职工医院
18.铁力林业局职工医院
19.双丰林业局职工医院
推荐阅读:
【8月11日薛冰】终极模考!公卫医师笔试考前最后一卷解析免费直播
“伊春考点发布了2021年公卫执业医师考试综合笔试疫情防控考生须知”的内容由医学教育网小编搜集整理,更多相关信息,敬请关注医学教育网。

- · 2025公卫医师考试的考试方式有哪些?
- · 【国家医学考试网】2024公卫医师新版考试大纲问题&答疑
- · 考生速看!山东潍坊2023公卫医师技能准考证打印入口已开通!
- · 开始打印!2023公卫医师(江西)技能准考证打印入口开通!
- · 审核完成了吗?西藏拉萨2023公卫医师现场审核3月5日截止!
- · 提醒:河南濮阳2023公卫医师考生3月4日进行现场审核,仅一天,需预约!
- · 3月4日截止!广东韶关还未完成现场审核的2023公卫医师考生请尽快!
- · 3月5日截止!广西贵港2023公卫医师考生现场审核完成了吗?
- · 河南濮阳2023公卫医师考试现场审核预约系统21日开放!无预约不能审核!
- · 21日开始!2023公卫医师考试(内蒙古乌兰浩特)现场审核要求速看!














扫一扫立即下载


