2020年公卫执业医师实践技能什么时候考试?医学教育网小编整理如下:
2020年公共卫生类别实践技能考试时间为2020年7月11-12日。个别地区考试时间略有不同,具体请以准考证为准。
2020年公卫执业医师医学综合笔试全国统一考试时间为8月21日和22日:

注:2020年军队考生加试公卫执业医师考试军事医学内容的考试时间为2020年8月22日上午11:05—12:05。
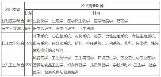
2020年公卫执业医师考试科目:

“2020年公卫执业医师实践技能什么时候考试”的内容,由医学教育网编辑整理搜集,希望对想要了解相关问题的人提供帮助。