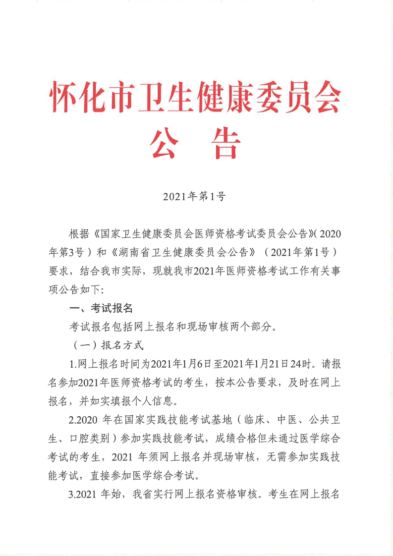
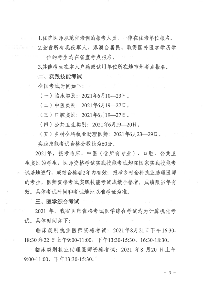
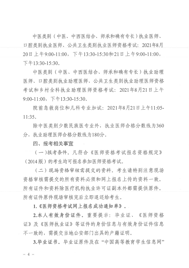
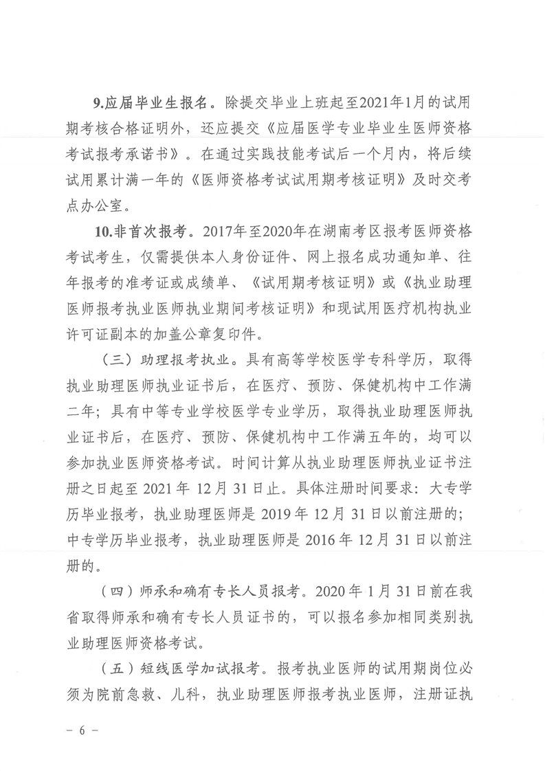
关于“湖南怀化2021年公卫执业医师考试报名现场审核公告”相关内容,相信参加2021年医师资格考试的考生都在关注。为方便大家了解,在此医学教育网小编为大家整理如下内容:
推荐阅读:
【1月14日】童潇老师密授:2021公卫医师复习规划免费直播
2021年全国公卫执业/助理医师考试网上报名/现场审核指导及教程
2021年全国医师资格考试报名缴费时间/方式/标准官方通知汇总
以上关于“湖南怀化2021年公卫执业医师考试报名现场审核公告”的文章由医学教育网编辑整理搜集,希望可以帮助到大家,更多的文章随时关注医学教育网公卫医师资格考试栏目!

学员讨论(0)






















扫一扫立即下载


