临床助理医师精华考点:消化性溃疡病因和发病机制,相信是考生们关注的事情,医学教育网小编整理了考试重点内容,希望对考生复习有所帮助。
第五章 消化性溃疡
一、概述
因溃疡形成与胃酸/胃蛋白酶的消化作用有关而得名。
1.胃溃疡(GU)
2.十二指肠溃疡(DU)
二、病因和发病机制
1.黏膜侵袭因素和防御因素失平衡的结果。
正常生理情况下,胃十二指肠黏膜的防御和修复机制:
①上皮前:黏液和碳酸氢盐(HCO3-);②上皮细胞;③上皮后:丰富的、毛细血管网内的血流;④前列腺素E:保护细胞、促黏膜血流、增加黏液及HCO3-分泌。表皮生长因子(EGF):保护细胞、促进上皮再生。
2.某些因素损害了这一机制 胃酸/胃蛋白酶对胃黏膜自身消化、侵蚀——溃疡形成。
①Hp和NSAIDs:损害胃十二指肠黏膜屏障,导致消化性溃疡发病的最常见病因——已知的主要病因。
②胃酸:过度分泌,远远超过黏膜的防御作用,在溃疡形成中起关键作用。
三、病理
1.典型胃溃疡
(1)常见部位:胃角和胃窦小弯。
(2)直径<10mm。
(3)边缘光整,底部由肉芽组织构成,覆以灰黄色渗出物,周围黏膜炎症水肿。显微镜下,溃疡所致的黏膜缺损超过黏膜肌层。溃疡深者——可累及胃壁肌层甚至浆膜层。
(4)累及血管:出血。
(5)侵及浆膜层:穿孔。
(6)愈合期溃疡,可见瘢痕。瘢痕收缩而形成假性憩室。
2.十二指肠球部溃疡
(1)球部,以紧邻幽门环的前壁或后壁多见。
(2)镜下,黏膜缺损超过黏膜肌层。
(3)十二指肠球部可因反复发生溃疡、疤痕收缩而形成假性憩室。
四、临床表现
主要症状:上腹痛。临床特点——“三性”。
1.慢性 病史可达数年至数十年。
2.周期性 发作与自发缓解相交替,发作常有季节性,多在秋冬或冬春之交发病,可因精神情绪不良或过劳而诱发。
3.节律性 与进展相关的节律性上腹痛。
(1)胃溃疡(GU):餐后痛。
餐后约0.5~1小时发生,经1~2小时后逐渐缓解,至下餐进食后再重复。
【敲黑板】
进食——疼痛——缓解。
(2)十二指肠溃疡(DU):饥饿痛。
疼痛在两餐之间发生,持续至下餐进食后缓解;部分在午夜发生(夜间痛)。
【敲黑板】
疼痛——进食——缓解。
五、辅助检查
1.胃镜检查及胃黏膜活组织检查 确诊首选。
2.上消化道X线钡剂造影 适用于:胃镜检查有禁忌或不接受胃镜检查者。
(1)直接征象:龛影,有确诊价值。
(2)间接征象:局部压痛、十二指肠球部激惹和球部变形、胃大弯侧痉挛性切迹,仅提示可能有溃疡。
3.幽门螺杆菌检测(慢性胃炎单元已讲)。
4.胃液分析和血清胃泌素测定 仅在疑有促胃液素瘤时做鉴别诊断之用。
六、诊断和鉴别诊断
1.诊断
(1)重要线索:慢性病程、周期性发作的节律性上腹疼痛。
(2)确诊:胃镜。
(3)X线钡餐检查:发现龛影亦有确诊价值。
2.鉴别诊断 主要——溃疡型胃癌(关键考点)
(1)早期溃疡型胃癌很难与良性溃疡鉴别,必须取活组织检查。
(2)进展期胃癌,恶性溃疡的内镜特点:①溃疡不规则,较大;②底凹凸不平、苔污秽;③边缘呈结节状隆起;④周围皱襞中断;⑤胃壁僵硬、蠕动减弱。活组织检查——确诊。
七、并发症
1.出血 是消化性溃疡最常见的并发症。上消化道大出血最常见的病因亦是消化性溃疡。原因:溃疡侵蚀血管。
2.穿孔

3.幽门梗阻
(1)暂时性梗阻:溃疡急性发作时因炎症水肿和幽门部痉挛引起,可随炎症好转而缓解。
(2)慢性梗阻:由于瘢痕收缩而呈持久性。
表现:上腹胀满不适,疼痛于餐后加重,并有恶心、呕吐,呕吐后症状可缓解,呕吐物含发酵酸性宿食。上腹部胃型及胃蠕动波,清晨空腹检查时左右晃动上腹部胃内有振水声。
严重呕吐——失水和低氯低钾性碱中毒。营养不良和体重减轻。
4.癌变 GU可发生癌变(少数)。癌变发生于溃疡边缘。发生在有长期慢性GU病史、年龄在45岁以上、溃疡顽固不愈的患者。
【敲黑板】
DU一般不癌变。
八、非手术治疗
1.一般治疗
2.药物治疗
(1)针对病因的治疗:根除Hp——彻底治愈的关键。不但可促进溃疡愈合,而且可预防溃疡复发,彻底治愈溃疡。凡有Hp感染的消化性溃疡,无论初发或复发、活动或静止、有无并发症,均应予以根除Hp。

(2)抑制胃酸药物

(3)保护胃黏膜药物

九、手术治疗
迷走神经切断术——很少应用。
1.穿孔缝合术 适用于胃、十二指肠溃疡急性穿孔。
2.胃大部切除术 适用于胃、十二指肠溃疡保守治疗无效或并发穿孔、出血、幽门梗阻、癌变者。
术式——切除远端2/3~3/4胃组织,并包括幽门、近胃侧部分十二指肠球部。
切完了,怎么吻合呢?
(1)毕(Billroth)Ⅰ式:胃与十二指肠吻合。
比较符合原来的生理状况,但要注意吻合口不得有张力。
(2)毕(Billroth)Ⅱ式:十二指肠断端缝闭,胃和空肠吻合,吻合口径一般为3~4cm,过大易发生倾倒综合征,过小影响胃排空。
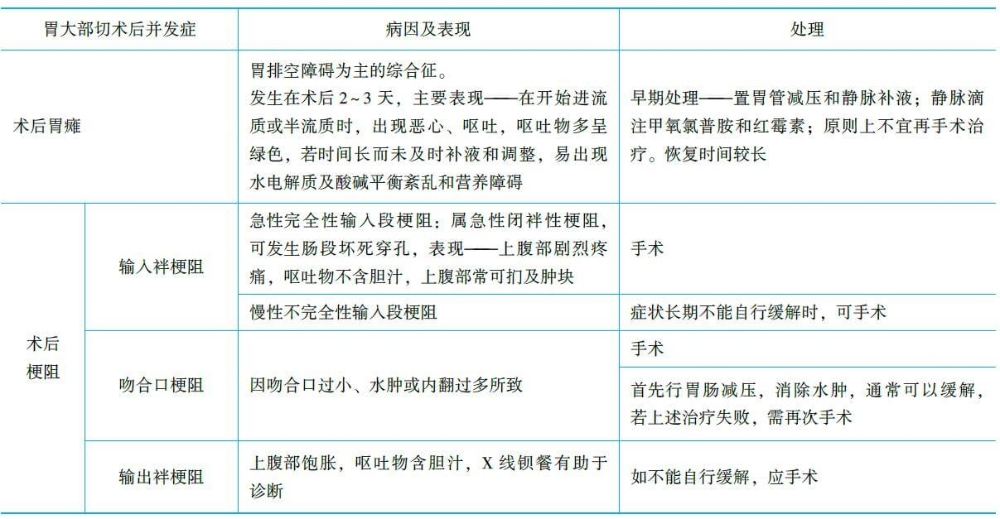
3.胃大部切除术后并发症 【10=5早5远,核心重要考点】
(1)早期:①=1\*GB3术后出血;②十二指肠残端破裂;③肠胃壁缺血坏死、胃肠吻合口破裂或漏;④胃瘫;⑤术后梗阻。
(2)远期:①=1\*GB3吻合口溃疡;②残胃癌;③碱性反流性胃炎;④营养性并发症;⑤倾倒综合征。




【敲黑板】

【经典例题1】
消化性溃疡最主要的症状是
A.暖气反酸B.恶心呕吐
E.粪便黑色
【经典例题2】
胃溃疡最常见的发病部位是
A.胃前壁B.胃后壁
C.胃大弯及胃底D.胃小弯近贲门处
E.胃窦小弯侧
【经典例题3】
诊断消化性溃疡并发幽门梗阻最有价值的临床表现是
A.进餐后上腹部饱胀不适B.呕吐物量大
C.呕吐物内含大量宿食D.呕吐物内无胆汁
E.呕吐后症状可暂时缓解
【经典例题4】
上消化道出血最常见的原因是
A.胃癌B.消化性溃疡
C.胃黏膜脱垂D.急性糜烂出血性胃炎
E.肝硬化食管胃底静脉曲张
【经典例题5】
男性,23岁。上腹痛2年,常空腹及夜间发生,进食后可缓解。半小时前餐后突感上腹部持续性剧痛。查体:腹式呼吸消失,上腹肌紧张,有压痛反跳痛,肝浊音界消失,肠鸣音消失。考虑最可能的诊断是
A.急性肠梗阻B.急性胆囊炎
C.急性胰腺炎D.十二指肠溃疡穿孔
E.胃溃疡穿孔
【经典例题6】
女性,45岁。反复上腹痛20年,近1周出现频繁呕吐,呕吐量大,呕吐物为宿食,不含胆汁。查体:可见胃型,振水音阳性。最可能的诊断是
A.十二指肠憩室B.幽门梗阻
C.十二指肠梗阻D.小肠梗阻
E.食管裂孔疝
【经典例题7】
男性,52岁。间断上腹痛3年,加重2个月,胃镜检查发现胃窦部溃疡,幽门螺杆菌阳性。其治疗方案首选
A.H2受体拮抗剂治疗
B.黏膜保护剂治疗,6周复查胃镜
C.质子泵抑制剂+黏膜保护剂治疗,4周复查胃镜
D.抗幽门螺杆菌治疗+质子泵抑制剂治疗,6周复查胃镜
E.抗幽门螺杆菌治疗,2周复查胃镜
【经典例题8】
男性,26岁。反复上腹痛4年,常于秋冬换季时加重,饥饿时加重,餐后可缓解。
(1)该患者最可能的诊断是
E.胃溃疡
(2)患者2小时前突发上腹剧烈疼痛,难以忍受,最可能发生了
A.消化道穿孔B.消化道出血
C.消化道梗阻D.胆石症
E.急性胰腺炎
(3)为明确诊断应首先选择的检查是
A.上消化道钡剂造影B.腹部超声
C.立位腹部平片D.卧位腹部X线平片
E.胃镜
【经典例题9】
男性,65岁。因胃溃疡合并多次大出血,行胃大部切除术。
(1)该病人术后4天出现黑便,最可能的原因是
A.小弯侧关闭止血不确切B.吻合口出血
C.吻合口部分黏膜坏死脱落D.应激性溃疡
E.术后胃内残余血
(2)该病人术后可能出现的营养性并发症不包括
A.体重减轻B.溶血性贫血
C.腹泻D.脂肪泻
E.骨病
(3)胃大部切除术后出现贫血主要是由于减少了
A.主细胞B.壁细胞
C.黏液细胞D.G细胞
E.嗜银细胞
【经典例题10】
残胃癌发生在胃良性病变施行胃大部切除术后至少
A.10年B.2年
C.3年D.4年
E.5年
[参考答案]1.C;2.E;3.C;4.B;5.D;6.B;7.D;8.B、A、C;9.C、B、B;10.E
推荐阅读:
2021年临床助理医师实践技能冲刺备考,3小时快速搞定!只要2元
2021年临床助理医师实践技能直播班全新上线,限时立减100元!
去年临床助理医师实践技能第二站体格检查还原考点练习题20道(附解析)
以上是”临床助理医师精华考点:消化性溃疡病因和发病机制“的内容,希望对考生备考有所帮助,预祝考生顺利通过2021年临床助理医师考试。

- · 医学教育网临床助理医师考试:《答疑周刊》2024年第13期
- · 医学教育网临床助理医师考试:《答疑周刊》2024年第11期
- · 医学教育网临床助理医师考试:《答疑周刊》2024年第10期
- · 医学教育网临床助理医师考试:《答疑周刊》2024年第8期
- · 医学教育网临床助理医师考试:《答疑周刊》2024年第6期
- · 医学教育网临床助理医师考试:《答疑周刊》2024年第5期
- · 今日挑战!2024临床助理医师技能考生速度参与实战模拟
- · 干货!2024临床助理医师实践技能<消化系统>病例分析公式
- · 2024临床助理医师实践技能考试命题考点总结-消化性溃疡
- · 【表格速记】2024临床助理医师实践技能命题考点总结表














扫一扫立即下载


