临床助理医师流行病学研究方法:机械抽样方法,相信是考生们关注的事情,医学教育网小编整理了考试重点内容,希望对考生复习有所帮助。
第三节 常用流行病学研究方法
一、流行病学方法分类及研究设计的基本内容
1.分类 描述流行病学(描述疾病分布);分析流行病学(分析影响因素);实验流行病学(通过实验评估干预措施效果);理论流行病学(建立数理模型)。
2.流行病学研究设计的基本内容 ①查阅有关文献提出研究目的;②根据研究目的确定研究内容;③结合具体条件选择研究方法;④按照研究方法确定研究对象;⑤根据研究内容设计调查表格;⑥控制调查过程,保证研究质量;⑦理顺分析思路得出正确结论。
【经典例题1】
流行病学研究的观察法与实验法的根本区别在于
A.盲法
B.是否有人为干预
C.统计学检验
D.设立对照组
E.不设立对照组
[参考答案]1.B
二、描述流行病学
1.概念 又称描述性研究。它是将专门调查或常规记录所获得的资料,按照不同地区、不同时间和不同人群特征分组,以展示该人群中疾病或健康状况分布特点的一种观察性研究。
2.现况研究 又称横断面研究或患病率研究,是描述性研究中应用最为广泛的一种方法。通过普查或抽样搜集资料,通过资料分析有关因素与疾病或健康关系。

3.样本含量的估计 样本含量适当是指将样本的随机误差控制在允许范围之内时所需的最小样本含量。样本含量适当是抽样调查的基本原则。
【经典例题2】
等距离抽样或机械抽样方法又称为
A.单纯抽样
B.系统抽样
C.分层抽样
D.整群抽样
E.多级抽样
[参考答案]2.B
三、分析流行病学
1.概念与分类 也称分析性研究,它是进一步在有选择的人群中观察可疑病因与疾病和健康状况之间关联的一种研究方法。
有病例对照研究和队列研究两种方法。
2.病例对照研究
(1)概念:以患有某病的人群(病例组)和未患该病的人群作为研究对象,调查两组人群过去暴露于某种可能危险因素的比例,从而判断该危险因素与疾病是否有关以及关联的程度。
病例对照研究分为非匹配病例对照研究和匹配病例对照研究(又分为频数匹配和个体匹配)。
(2)病例对照研究的设计
1)设计原则:①复习文献,提出假设(提假设);②明确目的(明目的);③选择适宜的对照形式(选形式);④研究对象的选择(选对象入组)。
2)举例(有病的和没病的对照)
想知道H7N9禽流感是否与接触鸡鸭(危险因素)有关,所以做了下面这个研究

得出结论:接触鸡鸭与H7N9有关
附:联系强度以比值比(OR)表示:
OR=1,表明暴露与疾病无关联
OR>1,表明暴露与疾病有正关联
OR<1,表明暴露与疾病有负关联
(3)资料的统计分析:病例对照研究采用比值比(OR,也称比数比、优势比或交叉乘积比)来估计暴露与疾病之间的关联强度。
(4)病例对照研究的优点和局限性
优点:收集病例方便,利于研究罕见病;研究对象少,节约物力人力等成本;可广泛探索病因假设;收集相关资料后可在短期内获得结果。
局限性:容易出现回忆、选择和混杂偏倚;不能直接分析相对危险度;因样本少,不适合研究暴露比例低的因素;难以判断疾病和暴露的时间先后。
3.队列研究 选定暴露和未暴露于某种因素的两种人群,追踪其发病结局,比较暴露组和非暴露组某病的发病率或死亡率,从而判断该暴露因素与发病有无因果关系及关联大小的观察性研究方法。
举例:
想要明确吸烟是否会导致肺癌,做了下面的队列试验。

附:相对危险度(RR):是暴露组发病率(或死亡率)与非暴露组发病率(或死亡率)的比值
RR=1,表明暴露与疾病无关联
RR>1,表明暴露与疾病有正关联
RR<1,表明暴露与疾病有负关联
附:归因危险度(AR):又称特异危险度,是暴露组发病率(或死亡率)与非暴露组发病率(或死亡率)的差值。
人群归因危险度(PAR):PAR=全人群发病率(或死亡率)-非暴露组发病率(或死亡率)。
标准化死亡比(SMR):SMR=实际死亡人数与预期死亡人数之比。
对列研究时的优点和局限性

4.总结两种统计学研究比较

【经典例题3】
选定暴露和未暴露于某种因素的两种人群,追踪其各自的发病结局,比较两者发病结局的差异,从而判断暴露因素与发病有无因果关联及关联程度,该研究为
A.病例对照研究
B.现场干预试验
C.队列研究
D.临床试验研究
E.现况研究
【经典例题4】
在一种分析性研究中,计算了RR值,可说明暴露因素与发病的关联程度,该指标为
A.发病率
B.发病密度
C.归因危险度
D.患病率
E.相对危险度
【经典例题5】
队列研究的观察终点是指
A.整个研究工作结束
B.随访者与观察对象失去了联系
C.观察对象出现了预期的结果
D.观察对象因非研究因素退出研究
E.观察对象死于车祸等意外
[参考答案]3.C;4.E;5.C
四、实验流行病学
1.概念 随机分配原则将试验对象(患者)分试验组(吃药)和对照组(不吃药,安慰剂),一段时间后评价(本质看药效果如何)。
2.基本特征 操作中需有干预措施;前瞻性研究;随机分组;平行对照必须要有。
3.分类 现场、临床试验。
4.临床试验的概念及设计
(1)概念:略。
(2)对照组:空白、安慰剂、标准疗法及相互对照。
(3)资料收集过程的要求:盲法分单盲(患者不知道)、双盲(研究者和患者不知道)、三盲(请第三方公司来干,即患者、研究者、第三方都不知道)。
(4)分析指标内容:有效率、治愈率、生存率。
【经典例题6】
观察某种新研制甲肝疫苗的预防效果,研究对象最好选择
A.甲肝高发区无免疫人群
B.医院中非肝病区患者
C.甲肝低发区无免疫人群
D.医院中血制品接触者
E.近期曾有甲肝暴发地区的人群
[参考答案]6.A
5.筛检与筛检试验概念、目的与应用原则
(1)筛检:健康的人中运用快速、简便的检验、检查。发现表面健康,但实际可能有病或有缺陷的患者。常见的筛检试验有CEA、AFP等。
(2)筛检的目的:①早诊断(早期发现可疑病人)、早治疗从而提高治愈率。筛检属于二级预防;②亦可找出高危人群,采取第一级预防措施,降低人群发病率;③在早期阶段识别疾病;④卫生资源的合理分配。
(3)筛检的应用原则:①筛检的项目是重大的卫生问题;②筛查出的疾病或缺陷能够进一步确诊;③筛检出的患者或高危人群有条件治疗和干预,标准应该一致统一;④了解被筛检疾病的自然史;⑤筛检试验需安全、经济、可靠、有效、快速、简便且容易被普通人接受。
(4)筛检试验的效果评价
1)评价的方法及步骤 略。
2)评价的指标主要从真实性、可靠性和收益三方面进行。

①真实性:也称效度或准确性,是指测量值与实际值(金标准的测量值)符合的程度。

【经典例题7】
用钼靶X线摄片检查方法做乳腺癌的筛检试验,分别检查了100名患和未患乳腺癌的妇女,结果如下表。

(1)此项筛检试验中灵敏度为
A.16%
B.84%
C.64%
D.36%
E.74%
(2)此项筛检试验中特异度为
A.16%
B.84%
C.64%
D.36%
E.74%
[参考答案]7.C、B
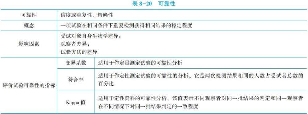
②可靠性

③评价试验的收益
试验收益的评价可从个体效益和社会效益的生物学、社会经济学效益等方面进行评价。间接反映试验收益的主要指标有:
预测值:表示试验结果判断正确的概率,它表明试验结果的实际临床意义。
阳性预测值指试验结果阳性人数中真阳性人数所占的比例。

阴性预测值指试验结果阴性人数中真阴性人数所占的比例。

似然比:指患者中某种试验结果出现的概率与非患者中该试验结果出现的概率之比。
阳性似然比是试验结果真阳性率与假阳性率之比,说明患者中出现某种试验结果阳性的概率是非患者的多少倍。

阴性似然比是试验结果假阴性率与真阴性率之比,说明患者中出现某种试验结果阴性的概率是非患者的多少倍。

推荐阅读:
2021年全国临床助理医师实践技能考试基本操作25项内容具体指导
全新!2021年临床助理医师实践技能模考系统上线 经典习题随时练!
5月15日购买2021临床助理医师VIP签约特训营分期付款 免息!
全国2021年临床助理医师备考正当时| 实践技能复习 这些干货速速码住!
以上是”临床助理医师流行病学研究方法:机械抽样方法“的内容,希望对考生备考有所帮助,预祝考生顺利通过2021年临床助理医师考试。















扫一扫立即下载


