2021年临床助理医师考试:糖尿病诊断和分型,相信是考生们关注的事情,医学教育网小编整理了考试重点内容,希望对考生复习有所帮助。
第六章 糖尿病
一、概念
糖尿病是由遗传、自身免疫、环境因素相互作用所引起的以血中葡萄糖水平长期增高为基本特征的代谢性疾病。由于胰岛素相对和绝对缺乏以及不同程度的胰岛素抵抗,引起碳水化合物、脂肪及蛋白质代谢紊乱。
二、临床表现
1.典型表现 “三多一少”即多饮、多食、多尿和体重减轻。常伴有软弱、乏力、皮肤瘙痒。1型糖尿病起病较急,病情较重,症状明显或严重;2型糖尿病起病缓慢,病情相对较轻。
2.并发症的表现 糖尿病患者久病可引起多系统损害,导致血管、心脏、神经、肾脏、眼等组织器官的慢性并发症,病情严重或应激时可发生糖尿病酮症酸中毒和糖尿病高渗高血糖状态等急性并发症。
3.代谢综合征 是因蛋白质、脂肪、糖代谢紊乱所致的病理状态,以肥胖、高血糖、血脂异常和高血压为突出表现的临床综合征。可直接促进动脉硬化性心血管疾病的发生,同时增加了2型糖尿病的风险。
三、诊断和分型
1.诊断
(1)血糖升高是诊断糖尿病的主要根据,应注意单纯空腹血糖正常不能排除糖尿病的可能性,应加测餐后血糖,必要时应做葡萄糖耐量试验(OGTT试验)。
(2)目前主张取静脉血浆,用葡萄糖氧化酶法测定。
(3)OGTT试验的葡萄糖负荷量成人为75g,儿童1.75g/kg,总量不超过75g。服糖前及服糖后30、60、120、180分钟测定血糖。
(5)诊断标准:糖尿病症状+随机血糖≥11.1mmol/L(200mg/dl),或空腹血糖(FPG)≥7.0mmol/L(126mg/dl),或OGTT中2hPG≥11.1mmol/L(200mg/dl)可诊断糖尿病。症状不典型者,需另一天再次证实,不主张做第三次OGTT。

2.分型
(1)1型糖尿病:因胰岛β细胞破坏,导致胰岛素绝对缺乏,因此需终身注射胰岛素。包括自身免疫性和特发性两种亚型。易发生酮症酸中毒。
(2)2型糖尿病:以胰岛素抵抗和胰岛素分泌不足为主。成年人发病,多见于肥胖者;一般无须胰岛素治疗,应激状态下才易发生酮症酸中毒。

四、糖尿病急性并发症
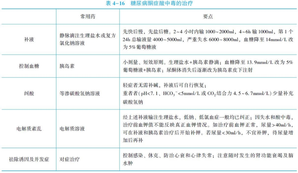
1.糖尿病酮症酸中毒(DKA) 为最常见的糖尿病急症,是由脂肪分解增加→产生大量乙酰辅酶A→缩合成大量酮体所致。血中酮体升高并从尿中排出,称为糖尿病酮症。酮体又包括乙酰乙酸、β-羟丁酸和丙酮,其中乙酰乙酸、β-羟丁酸为酸性代谢产物,易导致糖尿病酮症酸中毒;在此基础上如合并有意识障碍,称糖尿病酮症酸中毒昏迷。
(1)诱因:1型糖尿病有自发DKA倾向;2型糖尿病常见诱因有:感染(最常见)、胰岛素治疗不规范、各种应激状态、饮食不当、某些药物(糖皮质激素、拟交感药物)。
(2)临床表现:早期糖尿病加重。随病情发展主要出现以下表现:
1)食欲减退、恶心、呕吐伴腹痛。
2)Kussmaul呼吸,呼气中有烂苹果味。
3)严重时出现脱水表现:尿量减少,皮肤干燥,眼球下陷,脉搏细速,血压下降,四肢厥冷。反射迟钝或消失,嗜睡、昏迷。
(3)实验室检查


(4)治疗:单纯酮症根据血糖、尿糖调整胰岛素剂量,给予输液至酮症消失。对糖尿病酮症酸中毒应立即抢救。

2.高渗高血糖状态 多见于50~70岁的中、老年人,多数患者无糖尿病史或仅有轻度糖尿病症状。严重的高血糖、脱水、血浆渗透压升高,无明显酮症酸中毒,患者常有意识障碍或昏迷。
(1)诱因:应激如感染、外伤、手术、急性胃肠炎、胰腺炎、脑血管意外、严重肾病、摄水不足、失水过多、高糖摄入,某些药物如糖皮质激素、免疫抑制剂、噻嗪类利尿药等。
(2)临床表现
1)脱水及周围循环衰竭:起病时有多尿、多饮,但多食不明显。严重脱水征,皮肤干燥、眼球凹陷。周围循环衰竭时脉搏快而弱,直立性低血压。
2)神经精神症状:不同程度神经精神症状如嗜睡、定向障碍、偏盲、幻觉、上肢拍击样粗震颤、抽搐、偏瘫、昏迷等。
(3)实验室检查:血糖明显增高,通常为33.3~66.6mmol/L,血钠升高可达155mmol/L,血尿素氮及肌酐升高,血浆渗透压显著增高,一般在350mmol/L以上。尿糖强阳性,但无酮症或较轻。
(4)治疗:治疗原则同DKA,但本症失水比DKA更严重且并发症多。可先输入0.9%氯化钠溶液1000~2000ml有利于纠正休克,改善肾血流量;如血浆渗透压仍>350mmol/L,血钠>155mmol/L,可改为低渗的0.45%氯化钠溶液;但需注意诱发脑水肿及溶血的可能,血浆渗透压降至330mmol/L时,改用等渗溶液。胰岛素用法同DKA的治疗。
五、糖尿病慢性并发症
可累及全身各重要器官,其发生发展与遗传、发病年龄、病程长短、代谢紊乱程度以及病情控制程度有关。并发症可单独或同时出现,其病理基础为血管病变,分为大血管病变(冠心病、脑血管病和外周血管病等)和微血管病变(糖尿病肾病和糖尿病视网膜病变)两种类型。
1.大血管病变 糖尿病人群心血管疾病患病率高,发病年龄较轻,病情进展较快,多脏器同时受累较多,预后差,是2型糖尿病最主要死亡原因。
2.糖尿病肾病 毛细血管间肾小球硬化症是糖尿病主要微血管病变之一,是1型糖尿病的主要死亡原因。主要表现为蛋白尿、水肿及高血压,血清肌酐、尿素氮升高,最终发生肾衰竭。
3.糖尿病性神经病变 以周围神经炎最常见,表现为肢端感觉异常,后期有运动神经受累,肌力及肌张力减低,肌萎缩。自主神经病变也常见,影响胃肠、心血管、泌尿系统和性器官功能。
4.糖尿病性视网膜病变 糖尿病主要微血管病变之一。大部分病人合并程度不等的视网膜病变,是导致失明的主要原因之一。按眼底改变可分六期,分属两大类即早期非增殖型视网膜病变和晚期增殖性视网膜病变。
5.糖尿病足 因糖尿病末梢神经病变、微血管病变及细菌感染所致,可导致血供不足,形成局部溃疡、坏疽等病变。应积极预防创伤、感染,严格控制血糖,防治末梢神经病变,如已形成创面应积极营造创面修复微环境。
6.感染 如皮肤化脓性感染(疖、痈)、真菌感染(足癣、甲癣、体癣、阴道炎)、肺结核、肾盂肾炎、胆道感染和牙槽脓肿等。
六、综合防治原则
1.原则 早期、长期、综合治疗及治疗措施个体化。
2.治疗目标 保持良好的代谢控制,维持胰岛β细胞功能,使血糖、血脂、血压和体重等达到或接近正常水平,延长糖尿病病人的生命,消除或减轻症状,防止或延缓并发症的发生,提高生活质量,减少死亡率。
3.治疗措施 “五架马车”:糖尿病教育、医学营养治疗、运动治疗、血糖监测、药物治疗。

七、口服降血糖药物治疗
1.双胍类药物
常用药物:二甲双胍。
机制:抑制肝葡萄糖输出,改善外周组织对胰岛素的敏感性、增加对葡萄糖的摄取和利用而降低血糖。对正常血糖水平个体无降血糖作用。
适应证:目前指南均推荐二甲双胍作为2型糖尿病控制血糖的一线用药,可单用或联合其他药物,因双胍类药物有降低体重的趋势,尤其适用于肥胖或超重的2型糖尿病患者。
禁忌证:肝肾功能不全、低血容量休克、心力衰竭和接受大手术等缺氧情况下,偶可诱发乳酸性酸中毒,应慎用。
不良反应:最常见副作用为胃肠道反应,如恶心、呕吐、腹泻、口腔金属味感等。过敏反应,如皮肤红斑,荨麻疹。
2.磺脲类药物
常用药物:格列本脲、格列齐特、格列吡嗪、格列喹酮和格列美脲等。
机制:促胰岛素分泌剂,主要通过增加胰岛素的分泌降低血糖。
禁忌证:1型糖尿病及2型糖尿病中合并严重感染、酮症酸中毒、高渗性昏迷、进行大手术、妊娠、伴有肝肾不全者。
副作用:低血糖。
3.α-葡萄糖苷酶抑制剂
常用药物:阿卡波糖和伏格列波糖。
机制:通过抑制小肠黏膜上皮细胞表面的α-葡萄糖苷酶(如麦芽糖酶、淀粉酶、蔗糖酶)而延缓碳水化合物的吸收,降低餐后高血糖。
适应证:适用于餐后高血糖为主要表现的患者。
禁忌证:肝功能不正常者慎用。慎用于胃肠功能障碍者,例如消化不良、结肠炎、慢性腹泻等。
不良反应:腹胀、腹泻、肠鸣亢进、排气过多等胃肠反应。
4.噻唑烷二酮类
常用药物:吡格列酮。
机制:增强内源性胰岛素的作用,改善胰岛素抵抗,改善脂质代谢紊乱。
适应证:适用于以胰岛素抵抗为主的2型糖尿病患者。
禁忌证:不宜用于心功能Ⅲ~Ⅳ级(NYHA分级)患者,可能发生体液潴留,导致心衰加重。
不良反应:水肿、体重增加等。
5.格列奈类药物
常用药物:瑞格列奈,那格列奈。
机制:非磺脲类促胰岛素分泌剂,通过刺激胰岛素的早期分泌降低餐后血糖,吸收快、起效快、作用时间短。
常见不良反应:低血糖。
6.肠促胰素相关药物 肠促胰素是人体肠道分泌的激素,主要为胰高血糖素样肽-1(GLP-1),能促进胰岛素分泌,抑制胰高血糖素分泌,从而发挥葡萄糖浓度依赖的降糖作用,目前已开发出两种基于肠促胰素的降糖药物应用于临床。①GLP-1类似物:艾塞纳肽和利拉鲁肽,为针剂,皮下注射;②二基二肽酶-4(DPP-4)抑制剂:西克列汀、维格列汀和沙格列汀。适合用于治疗2型糖尿病,尤其是肥胖、胰岛素抵抗明显的患者。
7.钠-葡萄糖共转运体抑制剂
(1)药物机理:促进尿糖排泄达到降低血糖的目的。
(2)不良反应:生殖系统感染,罕见酮症酸中毒。
(3)主要药物:达格列净、卡格列净及恩格列净。
八、胰岛素治疗
1.适应证


2.常用的胰岛素制剂
(1)按来源和结构:分人胰岛素、胰岛素类似物和动物源性胰岛素(已很少用)。
(2)按作用特点:胰岛素分短效、中效、长效、预混胰岛素;胰岛素类似物分速效、长效和预混胰岛素类似物。
(3)短效胰岛素或速效胰岛素类似物皮下注射——控制餐后高血糖。短效胰岛素静脉注射——用于抢救DKA。
(4)中效胰岛素:控制两餐饭后高血糖。
(5)长效胰岛素或类似物:提供基础胰岛素,能稳定血糖水平。
3.不良反应 主要为低血糖,严重者出现精神症状和昏迷,与药物剂量过大、运动过量、进食过少有关。
九、筛查和预防
1.糖尿病筛查 是进一步做好糖尿病预防的重要环节,重点筛查高危人群。

2.糖尿病的预防 提倡自身健康管理和社区支持为主要内容,自身健康管理需注重合理膳食,经常运动,防止肥胖;社区支持要注重卫生教育,保健计划。对2型糖尿病采取三级预防策略,一级是预防病因,二级是预防糖尿病的并发症,三级是预防并发症的加重及降低病死率。
【经典例题1】
针对糖尿病患者的术前准备,下列正确的是
A.口服长效降糖药者,应在术前1天停药
B.既往用胰岛素者,手术日晨也需要胰岛素
C.既往仅饮食控制病情者,改用胰岛素控制
D.禁食患者需要葡萄糖加胰岛素维持血糖值较低水平
E.合并酮症酸中毒者,暂不实施择期手术
【经典例题2】
女性,16岁。口干、多饮、多尿1周,神志模糊1天。查体:T 36.9℃,P 80次/分,R 26次/分,BP 120/80mmHg,呼吸深,双肺呼吸音清,未闻及干湿性啰音,呼气中有烂苹果味,心律齐,腹软,无压痛,病例反射阴性。治疗的关键是
A.纠正电解质紊乱
B.防治并发症
C.大量补液
D.皮下注射胰岛素
E.纠正酸中毒
[参考答案]1.E;2.C
【敲黑板】



推荐阅读:
2021年临床助理医师VIP签约特训营5月28日停止招生,欲购从速!
以上是”2021年临床助理医师考试:糖尿病诊断和分型“的内容,希望对考生备考有所帮助,预祝考生顺利通过2021年临床助理医师考试。

- · 2024临床助理医师实践技能病例分析公式-代谢、内分泌系统
- · 收藏:2024临床助理医师实践技能<其他>病例分析公式
- · 今日挑战!2024临床助理医师技能考生速度参与实战模拟
- · 心血管系统-2024临床助理医师技能必考考点病例分析公式小结
- · 2024临床助理医师实践技能第一站得分模拟练习-病史采集
- · 高血压-2024临床助理医师实践技能冲刺每日考点速记表
- · 2024年临床助理医师考纲知识点每日速记表格:抗高血压药
- · α、β受体激动药-肾上腺素 (AD)-2024临床助理医师知识点速记
- · 2024临床助理医师考点速记&练习:不同类型阴道炎传播途径
- · 2024临床助理医师考点小结&练习:妊娠期糖尿病诊断标准与分期














扫一扫立即下载


