招生方案
APP下载

扫一扫,立即下载

医学教育网APP下载
手机网
手机网

手机网

微 信
医学教育网微信公号

官方微信med66_cdel

搜索|
您的位置:医学教育网 > 皮肤与性病职称 > 主任考试大纲 > 正文

卫生系列高级专业技术资格考试(皮肤性病专业-正高级)

2016-01-28 16:49 医学教育网
|

卫生系列高级专业技术资格考试(皮肤性病专业-正高级):

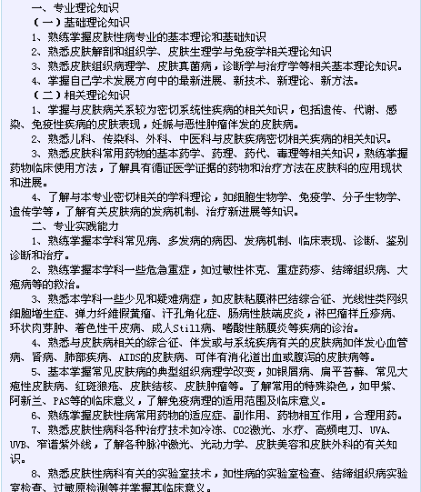
卫生系列高级专业技术资格考试(皮肤性病专业-正高级)

卫生系列高级专业技术资格考试(皮肤性病专业-正高级)

编辑推荐
考试辅导
题库软件
皮肤与性病学职称题库(中/高级)

题库软件:热卖中

题库设计紧扣考试大纲、考试教材、考试科目。符合考试题型与考试科目,考试资料丰富,免费试用。

回到顶部
折叠