【正保医学题库】全新升级!学习做题新体验!
APP下载

扫一扫,立即下载

医学教育网APP下载
微 信
医学教育网微信公号

官方微信med66_weisheng

搜索|
您的位置:医学教育网 > 全科主治医师考试 > 答疑周刊

全科主治医师考试:《答疑周刊》2019年第31期

2019-01-14 15:16 医学教育网
|

热点信息推荐

每日一练>热点关注 考试大纲> 考试相关政策解读>

全科主治医师考试:《答疑周刊》2019年第31期

问题索引:

一、【问题】什么是全科医学?

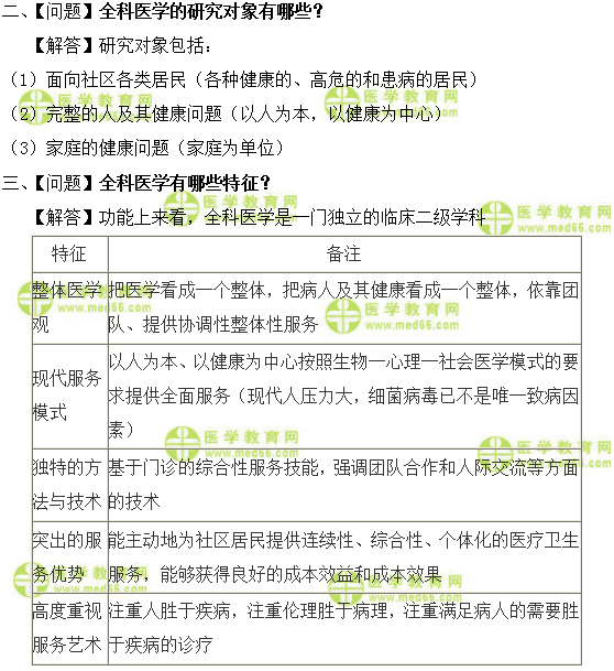
二、【问题】全科医学的研究对象有哪些?

三、【问题】全科医学有哪些特征?

具体解答:

一、【问题】什么是全科医学?

【解答】全科医学是面向个人、家庭与社区,整合临床医学、预防医学、康复医学以及人文社会学科相关内容于一体的综合性医学专业学科,范围涵盖各种年龄、性别、器官系统的各类健康问题和疾病。

全科主治医师考试:《答疑周刊》2019年第31期

全科主治医师考试:《答疑周刊》2019年第31期

〖医学教育网版权所有,转载务必注明出处,违者将追究法律责任〗

卫生资格考试公众号

学员讨论(0
距2024年全科主治医师考试还有

编辑推荐
    • 免费试听
    • 免费直播
    马蕴琦 全科主治医师 免费试听
    2024卫生资格成绩放榜——职称晋升庆功会

    主讲:网校老师 6月11日19:00-21:30

    详情
    卫生职称考试深度加大,2025年如何复习?

    主讲:网校老师 6月12日19:00-21:00

    详情
    免费资料
    全科主治医师 备考资料包
    教材变动
    考试大纲
    高频考点
    模考试卷
    立即领取 立即领取
    回到顶部
    折叠
    您有一次专属抽奖机会
    可优惠~
    领取
    优惠
    注:具体优惠金额根据商品价格进行计算
    恭喜您获得张优惠券!
    去选课
    已存入账户 可在【我的优惠券】中查看