2021年中医执业医师实践技能考试临近,2021年中医执业医师实践技能考试分为三站,第一站为病案分析,第二站考察中医,第三站考察西医。相信对于大家来说最难的就是第一站病案分析了。医学教育网小编搜集整理“2021年中医执业医师实践技能第一站病案分析答题模板/评分标准/模拟试题”,希望对大家有所帮助。
第一站考试:
1、考试内容:病(例)案分析
2、考试方法:纸笔考试
第二站考试:
1、考试内容:中医操作、病史采集、中医临床答辩。
2、考试方法:中医操作在体检者身上或在医学教学模拟人或医用模块等设备上进行操作,病史采集、中医临床答辩采用现场口试。
第三站考试:
1、考试内容:体格检查、西医操作、西医临床答辩。
2、考试方法:体格检查、西医操作在体检者身上或在医学教学模拟人或医用模块等设备上进行操作,西医临床答辩采用现场口试。
合格标准
医师资格实践技能考试总分为100分,60分合格。
第一站病案分析有两个题,每题20分,两道题共为40分,要在50分钟内完成。为了方便大家复习,下面为大家分析每个考试项目的答题要点,以便在考场上抓住题眼,轻松解题。~答题模板~
~复习技巧~
(1)很多学员反映,记不住证候名称,考试中可不可以答意思相近的名称。小编建议大家还是按照教材标准答案回答,如果实在记不住可以写相似的答案,但是考官会酌情减分,每个地区的标准不同,有些地区不扣分。
(2)小编建议大家时间不足的情况下,先放弃方剂组成的复习,先将前面6问背熟,毕竟方剂组成和剂量只占2分,视情况可以放弃。
~分值占比~
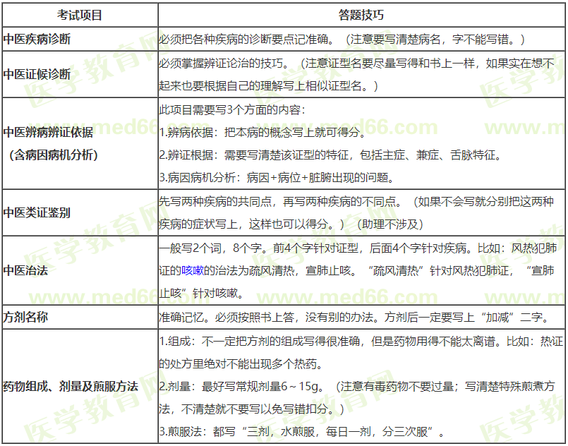
参考答题要点:
1.中医疾病诊断(3分)
2.中医证候诊断(3分)
3.中医辨病辨证依据(含病因病机分析)(4分)
辨病要点
病因病机分析
4.中医类证鉴别(助理不考)(3分)
5.中医治法(2分)
6.方剂名称(2分)
7.药物组成、剂量及煎服方法(3分)
~模拟试题~
中医治法:固肾安胎,佐以益气
方剂名称:寿胎丸加减
药物组成、剂量及煎服方法:
菟丝子15g、桑寄生15g、续断10g、阿胶10g
黄芪10g、白术9、生地9g
三剂,水煎服。日一剂,早晚分服。
注:考试中病案分析有2题
〖医学教育网版权所有,转载必究〗
医学教育网中医执业医师技能直播班班已上线,全程专业师资直播,重难点一击必中,点击查看课程详情>>


















扫一扫立即下载


