您的位置:医学教育网 > 医学考研 > 考研复试 > 复试内容

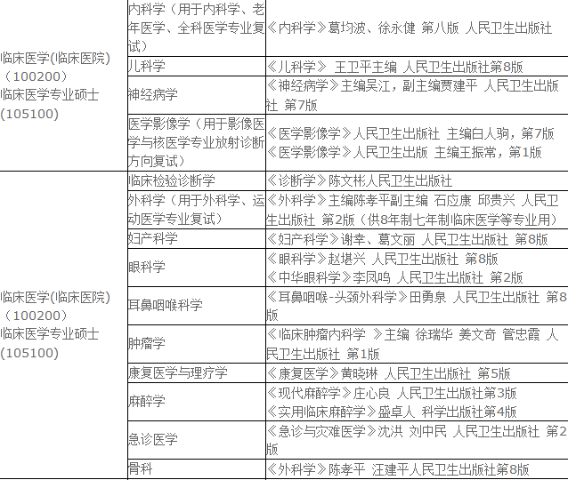
2020大连大学医学硕士复试科目内容

2020-04-21 16:58 医学教育网
|

“2020大连大学医学硕士复试科目内容”这一内容相信是准备报考大连大学的考生们比较关注的事情,为此,医学教育网小编整理内容如下:

大连大学

以上就是“2020大连大学医学硕士复试科目内容”全部内容,由医学教育网编辑搜集整理,想了解更多医学考研相关知识店及考试内容,请关注医学教育网。

回到顶部
折叠
您有一次专属抽奖机会
可优惠~
领取
优惠
注:具体优惠金额根据商品价格进行计算
恭喜您获得张优惠券!
去选课
已存入账户 可在【我的优惠券】中查看