公卫工作迎来验收阶段,近期各省已经陆续下发考核工作通知,在此提醒大家,大考将至,务必做好准备。 具体怎么考?考核哪些内容?甘肃省已经给我们提供了模板,其他省的公卫人员也可以提前作参考。
近日,甘肃省卫生健康委、省财政厅下发《关于开展2018年度基本公共卫生服务项目绩效评价(考核)工作的通知》,将对全省公卫开展情况进行考核。
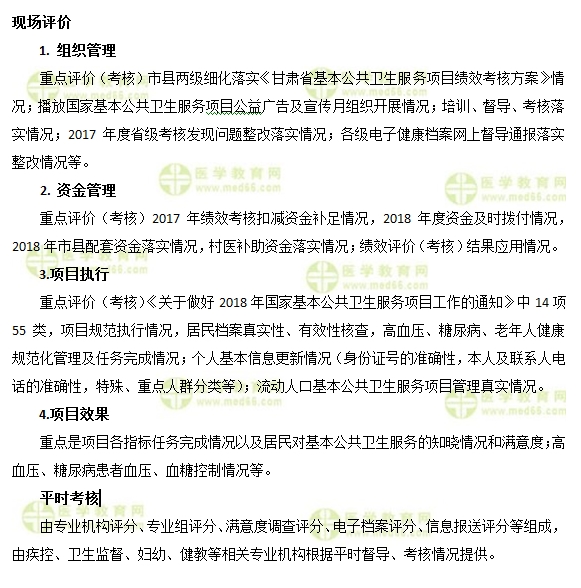
评价(考核)结果将作为核拨2019年度基本公共卫生服务补助资金的重要依据。挑选了大家最关注的几点整理如下:


官方文件:甘肃省关于开展2018年度基本公共卫生服务项目绩效评价(考核)工作的通知
资料来源:基层医师公社
以上是“省级公卫考核来了!直接关系基层医生的钱袋子”的内容,更多有关基层医生行业动态,敬请关注医学教育网。
纠错 责任编辑:青青

学员讨论(0)













扫一扫立即下载


