您的位置:医学教育网 > 医学考研 > 公共课

利好政策!上海这类应届硕士毕业生可直接落户!

2022-06-30 13:57 医学教育网
|

近日,上海市出台关于落户新政策,部分应届硕士毕业生可直接落户!利好政策,你是否知晓?医学教育网小编整理相关通知分享如下:

通知具体内容

6月28日,上海市教委、上海市发展和改革委员会、上海市人力资源和社会保障局、上海市公安局等四部门联合发布了《关于做好2022年非上海生源应届普通高校毕业生进沪就业工作的通知》。

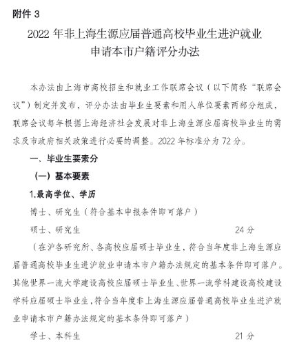
《通知》附件中,《2022年非上海生源应届普通高校毕业生进沪就业申请本市户籍评分办法》(以下简称《办法》)也一同公布。

《办法》显示,2022年标准分为72分。

不过,《办法》提出,在沪各研究所、各高校应届硕士毕业生,符合当年度非上海生源应届普通高校毕业生进沪就业申请本市户籍办法规定的基本条件即可落户。

其他世界一流大学建设高校应届硕士毕业生、世界一流学科建设高校建设学科应届硕士毕业生,符合当年度非上海生源应届普通高校毕业生进沪就业申请本市户籍办法规定的基本条件即可落户。

上海硕士

考研势不可挡

这一政策让大家看到了上海对高学历人才的需求,考研势不可挡!你是否已经取得硕士学位?还是正在备考研究生的道路上?小编提醒大家,近几年考研人数激增,此政策一出,预估考研人数可能还要有大幅度增长,考研一定要趁早!

考研内容多且杂,复习路上你可能需要一个好帮手!医学教育网医学考研课程,专业师资授课,有效的学习方法,科学的复习规划,让你科学合理备考!点击了解详情>

考研辅导课程

回到顶部
折叠
您有一次专属抽奖机会
可优惠~
领取
优惠
注:具体优惠金额根据商品价格进行计算
恭喜您获得张优惠券!
去选课
已存入账户 可在【我的优惠券】中查看