问题索引:
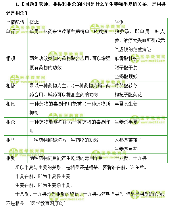
1.【问题】老师,相畏和相杀的区别是什么?生姜和半夏的关系,是相畏还是相杀?
2.【问题】老师,能起到增效的配伍?能起到减毒的配伍?
3.【问题】十八反,十九畏的歌诀?
具体解答:


3.【问题】十八反,十九畏的歌诀?
十八反
“本草明言十八反,半蒌贝蔹及攻乌,藻戟遂芫倶战草,诸参辛芍叛藜芦。”
十九畏
“硫黄原是火中精,朴硝一见便相争,
水银莫与砒霜见,狼毒最怕密陀僧,
巴豆性烈最为上,偏与牵牛不顺情,
丁香莫与郁金见,牙硝难合荆三棱,
川乌草乌不顺犀,人参最怕五灵脂,
官桂善能调冷气,若逢石脂便相欺,
大凡修合看顺逆,炮(火监)炙煿莫相依。
[医学教育网原创]
〖医学教育网版权所有,转载务必注明出处,违者将追究法律责任〗

学员讨论(0)













扫一扫立即下载


