老年医学专科医师的必备的临床知识与技能有哪些?
我国于2014年颁布了住院医师规范化培训方案,近期也将要颁布专科医师培训方案,这将有力推动我国医学人才建设和医学专科事业的发展。老年医学作为内科下属专科(三级学科),其专科医师应当和其他专科一样具备医疗、教学、科研和保健的知识与技能。本文将重点介绍老年医学专科(以下简称老年科)医师必备的临床知识与技能,以期为制定合理的专科医师培训方案提供参考依据。
一、老年医学专科特点老年医学是预防和治疗与老年相关的疾病、最大限度地维持或恢复患者的功能、提高老年人生活质量的临床学科,其区别于内科其他专科的特点在于:新型医疗模式(以预防和长期照护为基础)的建立;慢病管控网络(医院-医养机构-社区与居家养老人群的防治管理网络)的建立;全人个体化连续性管理方法(个案管理、远程医疗、信息化档案)的建立。

二、我国老年科医师现状我国目前老年科数量远不能满足需要,现有医疗模式使老年患者诊疗处于“以疾病为中心”的亚专科模式。老年患者常辗转于各个专科就诊,增加了过度治疗、重复检查、多重用药等医源性伤害的风险,也加剧了老年人就医难和就医贵的现状。
我国综合医院的老年科除了少数面向普通老年人群外,绝大多数是依托于干部保健科建立和发展起来的,由于其收治患者的高龄化、多学科会诊合作与长期诊疗保健的模式符合老年医学科特点,因此卫计委将其界定为老年医学科,并于2014年与其他专科同步评选出30个老年医学科为国家临床重点学科。虽然目前的老年科为老年疾病的诊治和健康管理积累了丰富的经验,并为我国培养出了几代老年医学专家和护理专家,但保健医疗毕竟不等同于老年医学科。其主要区别在于:尚未直面中国庞大的老年人群,尚未承担起国家老年慢病管理网建设的重任,尚未建立起老年医学专科人才的准入和规范化培训体系。国家非常重视在我国加快发展现代老年医学的迫切性,近年国务院文件多次指出要“提高综合医院为老年患者服务的能力,有条件的二级以上综合医院要开设老年病科”,要“将老年医学、康复、护理人才作为急需紧缺人才纳入卫生计生人员培训规划”,为我们提出了新任务、新要求[11,12].目前我国老年科医师数量尚不足实际需要量的十分之一,远不能满足2亿老年人的需要。现有的老年科医师基本都是由不同专科抽调组成的,其专科知识丰富而全科知识不足,疾病诊治经验丰富而长期照护管理经验不足,且均尚未获得老年医学专科资质。因此,在国家颁布住院医师和专科医师规范化培训文件后,采取“新人新办法,老人老办法”的途径加快老年科医师培训已经成为我们面临的重要任务和历史使命。
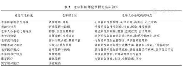
三、老年科医师应掌握的知识包括:老年人生理变化特点(老龄化)、老年病特点(老年综合征、老年共病、失能与衰弱)和老年各系统疾病特点。

四、老年科医师应掌握的技能1.沟通交流的技能:由于老年人视听功能下降、理解力下降,或有不同程度的认知障碍,会增加沟通难度,只有掌握与老年患者沟通的方法才有可能正确的诊断和治疗。(1)了解病情:由于增加了病史采集和体检体征判断的难度,除了耐心还需要学会与老年人或借助家人沟通的技巧;(2)交代病情:直接告知或间接告知,尤其要学会如何告知坏消息;(3)介绍与实施治疗方案:说明治疗方法与步骤,说明其必要性、不良反应及风险,充分考虑患者意愿和家庭社会的支持程度。
2.综合评估的技能:老年综合评估(CGA)是老年医学服务的核心技术之一,是一个多维度跨学科的诊断过程。CGA多采用评估量表的方法,由于老年综合征的发病率很高而且跨越了器官和专科的界限,所以专科诊治常不能解决问题。

3.精准诊治的技能:老年科虽然不能完全等同于全科,但老年科医师必须掌握老年相关的全科知识。不仅要熟悉单病的诊治,更要熟悉共病的诊治;不仅要掌握老年各系统疾病的特点,更要掌握老年病的特点;不仅要学会急症的救治,更要学会慢病的长期管理。共病及异质性在老年人群常见,因此应根据患者的意愿、循证医学证据、预后、治疗的复杂性和可行性进行医疗决策。
4.无缝转诊的技能:老年医疗服务模式按阶段可分为急性病救治、慢病管理、中长期照护和临终关怀服务;按服务场所可分为医院、康复医院、护理院、养老院、社区医疗中心等。每个不同阶段或场所都有多学科团队的工作模式,因此在双向转诊的过程中患者个体化的治疗和管理方案如何不间断地贯彻始终(无缝转诊)是高质量服务的关键,目前我们在这方面的工作尚需完善。老年科医师要掌握无缝转诊的技能,必须在入院接诊时向前期经管医师详细了解患者的病情及诊疗方案,在出院转诊时向下游单位医师详细介绍诊疗过程及出院治疗方案,并通过建立个体化电子病历档案实现医疗连续性的目标。
5.临终关怀的技能:临终关怀或称安宁缓和医疗是运用医学、护理学、社会学、心理学等多学科理论与实践知识为临终患者提供整体照护的新学科,使患者在疾病终末期能够坦然地、舒适地走完人生的最后旅程。临终关怀需由多层面的专业与非专业人员组成的团队为患者提供服务,服务内容主要包括为老年患者提供:(1)预先医疗计划的选择及死亡教育,使其正确面对死亡;(2)姑息治疗,尽力减轻患者的疼痛及其他不适症状;(3)原发病的对症治疗、医疗护理和日常生活护理服务;(4)心理支持和社会援助;(5)舒适的临终环境;(6)宗教信仰服务。
综上所述,老年科医师应当具备的知识包括老年人特点、老年病特点和老年各系统疾病特点;应当具备的技能包括沟通交流的技能、综合评估的技能、精准诊治的技能、无缝转诊的技能和临终关怀的技能。通过专科医师培训的途径,使老年科医师学习和掌握全面的知识与技能,是我们老年医学工作者的历史使命。
注:老年医学专科医师教育委员会由中华医学会老年医学分会和中国医师协会老年医学分会共同组成,负责按照卫计委要求组织实施老年医学专科医师培训工作。主任:李小鹰;副主任:王建业,陈彪;委员(按姓氏拼音排序):白小涓、陈生弟、陈彪、陈彤、陈晓春、陈铮、董碧蓉、高海青、蹇在金、李小鹰、刘晓红、鲁翔、秦明照、拓西平、王建业、王林、肖世富、徐浩、于普林、张存泰、张巍