| 2026年主管护师考试大纲下载 | 2026年主管护师考试教材变动 |
2026年主管护师考试教材已经公布,相信每位主管护师考生都比较关心今年的教材变化。经过网校教研团队的仔细比对,2026年主管护师考试教材相对去年而言,实质性变化主要是数值的变动以及新增的内容,但也不必过于紧张,网校教务老师给大家汇总了变动内容如下:
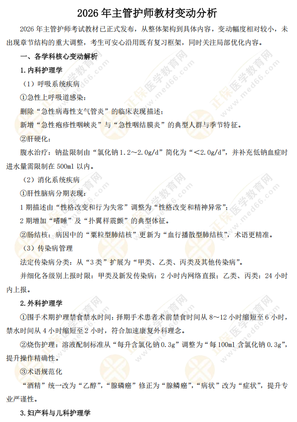
部分内容预览↓

……
扫码加群,速领《2026年主管护师教材变动》完整电子版,还有更多优惠课程、备考方案免费定制,快快添加咨询吧!
温馨提示:该二维码在一定时间内有效,若扫码后提示“活动已结束”,可直接通过该二维码添加管理员进行咨询。
很多准备参加2026年主管护师考试的考生存在基础薄弱、备考时间少等多种影响复习效果的问题,选择一套与新版大纲、与教材完全同步的高质量课程对备考而言至关重要。医学教育网课程、习题、资料均严格按照2026年新版考试大纲及教材精心编排,陆续更新中,请考生放心学习。
小编建议这些同学加入医学教育网2026年主管护师资格培训课程,专业老师帮忙梳理知识内容,分析考情与答题技巧,多种班型配置可以满足不同基础考生的多种学习需求。立即了解>
【医学教育网原创·转载必究】

学员讨论(0)














扫一扫立即下载


