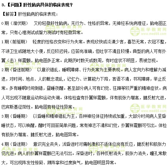
医学教育网中级主管护师:《答疑周刊》2019年第1期:
1.【问题】什么叫DIC?
【解答】弥散性血管内凝血(DIC)不是一种独立的疾病,而是许多疾病在进展过程中产生凝血功能障碍的最终共同途径,是一种临床病理综合征。由于血液内凝血机制被弥散性激活,促发小血管内广泛纤维蛋白沉着,导致组织和器官损伤;另一方面,由于凝血因子的消耗引起全身性出血倾向。两种矛盾的表现在DIC疾病发展过程中同时存在,并构成特有临床表现。
2.【问题】请问见尿补钾中,尿量是30ml还是40ml?
【解答】这两个数值在教材中都有描述,所以您要根据问题来正确选择。
在钾代谢异常中:见尿补钾。尿量在30ml/h以上补钾。
而在外科休克病人护理章节中:尿量大于40ml/h时,表明休克有改善。

4.【问题】患儿3个月,诊断为佝偻病活动期,欲注射维生素D320万U,下列正确的是A.先用维生素D后补钙B.先补钙后用维生素D C.维生素D与钙同时用D.仅用维生素D E.不用钙【解答】选择B.3个月以内小婴儿或有手足搐搦症病史的婴儿,在肌内注射维生素D前2~3日至注射后2~3周,口服钙剂,防止低钙抽搐。
5.【问题】多数小儿动脉导管解剖闭合的年龄是
A.2个月B.3个月C.5个月D.12个月E.2岁
【解答】选择B.小儿出生后,动脉导管于生后10~15小时在功能上关闭。多数婴儿于生后3个月左右解剖上完全关闭。
【学员提问】教材上只有一个80%和95%,没有多数字样,所以这道题可以是3个月,也可以是1年内,对吗?
【解答】请按照教材内容记忆:小儿出生后,动脉导管于生后10~15小时在功能上关闭。多数婴儿于生后3个月左右解剖上亦完全关闭。所以最佳答案选择B.
医学教育网中级主管护师:《答疑周刊》2019年第1期.doc
【医学教育网(www.med66.com)原创,转载请注明出处】














扫一扫立即下载


