版权说明:本文档由正保医学教育网教研团队提供并上传,若内容存在侵权,请联系客服处理!
登录解锁全部内容,下载更方便
2025版考生手册正文-0109
2025年医师资格报名流程详细版本
《应届医学专业毕业生医师资格考试报考承诺书》填写范例
《执业助理医师报考执业医师执业期考核证明》填写范例
《医师资格考试试用期考核证明》填写范例
总结常见中医医师技能实操口述要领
2025中医执业医师《学霸养成计划》
2024中医执业医师二试《第三单元》考点回顾_题目实例
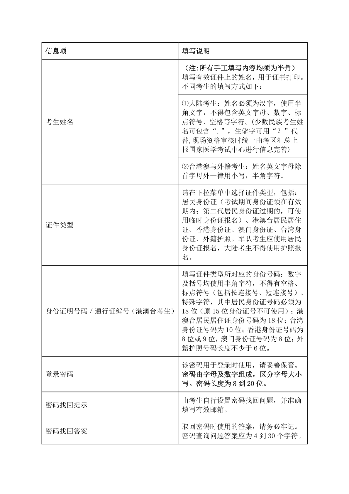
2025年报名表填写说明对照