问题索引:
1.【问题】关于抗病毒药各自的特点,老师,能否帮忙总结?
2.【问题】老师,能否详细讲解一下关于有机磷酸酯类中毒的机制以及解救办法。
3.【问题】关于抗病毒药的一个综合分析题,如下题,希望老师帮忙解答。
具体解答:
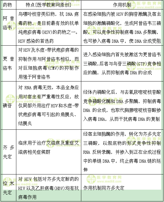
1.【问题】关于抗病毒药各自的特点,老师,能否帮忙总结?
【解答】总结如下[医学教育网原创]:


2.【问题】老师,能否详细讲解一下关于有机磷酸酯类中毒的机制以及解救办法。
【解答】 [医学教育网原创]
【急性中毒机制】有机磷酸酯类进入机体后,其含磷基团中亲电性的磷与胆碱酯酶酯解部位丝氨酸羟基中的亲核性氧进行共价键结合,生成磷酰化胆碱酯酶复合物。该复合物结合牢固而持久,不易水解,胆碱酯酶活性难以恢复,从而导致乙酰胆碱在突触间隙内大量积聚,产生一系列中毒症状。
早期用胆碱酯酶复活药可部分恢复胆碱酯酶的活性,若抢救不当或中毒时间过长,可造成胆碱酯酶“老化”,此时再用胆碱酯酶复活药也难以奏效,必须待新生的胆碱酯酶出现才能水解乙酰胆碱。因此一旦中毒,必须迅速抢救并尽早使用胆碱酯酶复活药。[医学教育网原创]
【急性中毒症状】急性有机磷酸酯类中毒症状表现多样。轻度中毒以M样症状为主,中度中毒表现为M样和N样症状,重度中毒除M和N样症状外,还出现中枢神经系统症状。急性中毒死亡可发生在5分钟至24小时内,取决于摄入体内的毒物种类、剂量、途径及其他因素等。
3.【问题】关于抗病毒药的一个综合分析题,如下题,希望老师帮忙解答。
患者,男性,36岁。有吸毒史,化验显示CD4+T淋巴细胞计数102个/μl,HIV(+),被确诊为艾滋病患者[医学教育网原创]。
(1)对于该患者应给予的药物是
A. 齐多夫定+拉米夫定+阿巴卡韦
B. 拉米夫定+阿巴卡韦+克拉霉素
C. 阿巴卡韦+干扰素+金刚烷胺
D. 齐多夫定+拉米夫定+利福平
E. 齐多夫定+阿巴卡韦+阿糖胞苷
(2)如果用药过程中又与阿昔洛韦合用,可产生
A. 严重嗜睡
B. 严重骨髓抑制
C. 严重肝损害
D. 严重呕吐
E. 严重粒细胞减少
【解答】[医学教育网原创](1)A【答案解析】治疗艾滋病主张联合用药疗法(鸡尾酒治疗法),可显著提高疗效,延缓人免疫缺陷病毒(HIV)耐药性产生,并减轻药物的毒性反应。一般采用三联疗法,如齐多夫定与拉米夫定和阿波卡韦合用,或齐多夫定与拉米夫定和蛋白酶抑制药合用。
(2)A【答案解析】合用阿昔洛韦,有可能产生嗜睡现象。
〖医学教育网版权所有,转载务必注明出处,违者将追究法律责任〗
医学教育网卫生资格西药专业-初级药师《答疑周刊》2017年第23期.doc















扫一扫立即下载


