医学教育网初级药师:《答疑周刊》2018年第13期
问题索引:
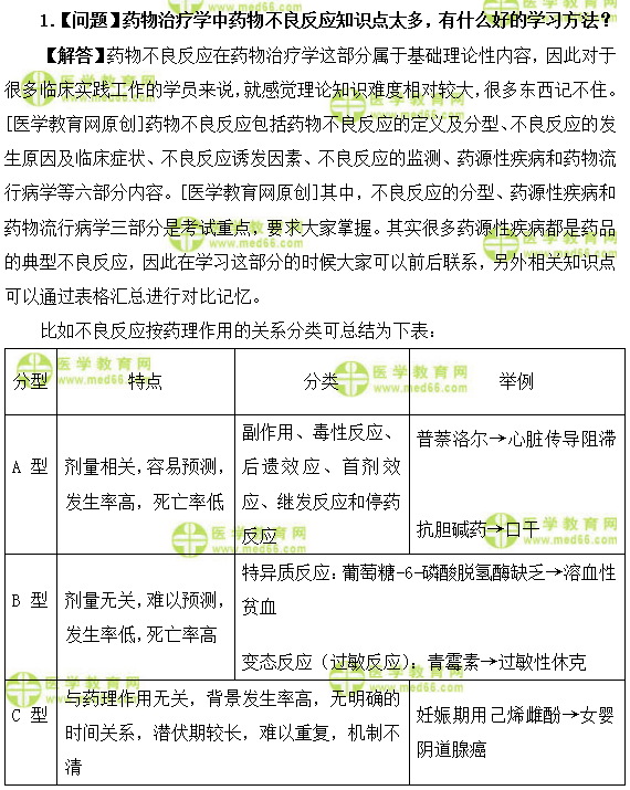
1.【问题】药物治疗学中药物不良反应知识点太多,有什么好的学习方法?
2.【问题】关于不良反应的分类,如下题,如何作答?
3.【问题】关于药物流行病学,如下题,如何作答?
具体解答:

2.【问题】关于不良反应的分类,如下题,如何作答?
由遗传因素产生的不良反应为
A.B型药物不良反应
B.A型药物不良反应
C.D型药物不良反应
D.E型药物不良反应
E.C型药物不良反应
【解答】由遗传因素产生的不良反应为特异质反应,为患者先天性代谢紊乱表现的特殊形式,属B型药物不良反应。[医学教育网原创]此题应该选A。
3.【问题】关于药物流行病学,如下题,如何作答?
药物流行病学常用的研究方法不包括
A.描述性研究方法
B.分析性研究方法
C.实验性研究方法
D.病例对照研究方法
E.集中监测研究方法
【解答】药物流行病学研究方法包括描述性研究、分析性研究和实验性研究,其中分析性研究方法包括病例对照研究和队列研究,实验性研究方法包括临床试验、现场试验和社区干预实验。[医学教育网原创]所以本题选E。
〖医学教育网版权所有,转载务必注明出处,违者将追究法律责任〗
医学教育网卫生资格西药专业-初级药师《答疑周刊》2018年第13期.doc















扫一扫立即下载


