专业实践能力 |
2026年初级药师《专业实践能力》考试教材已经到货,网校教学团队针对即刻整理出教材对比情况,具体内容如下:
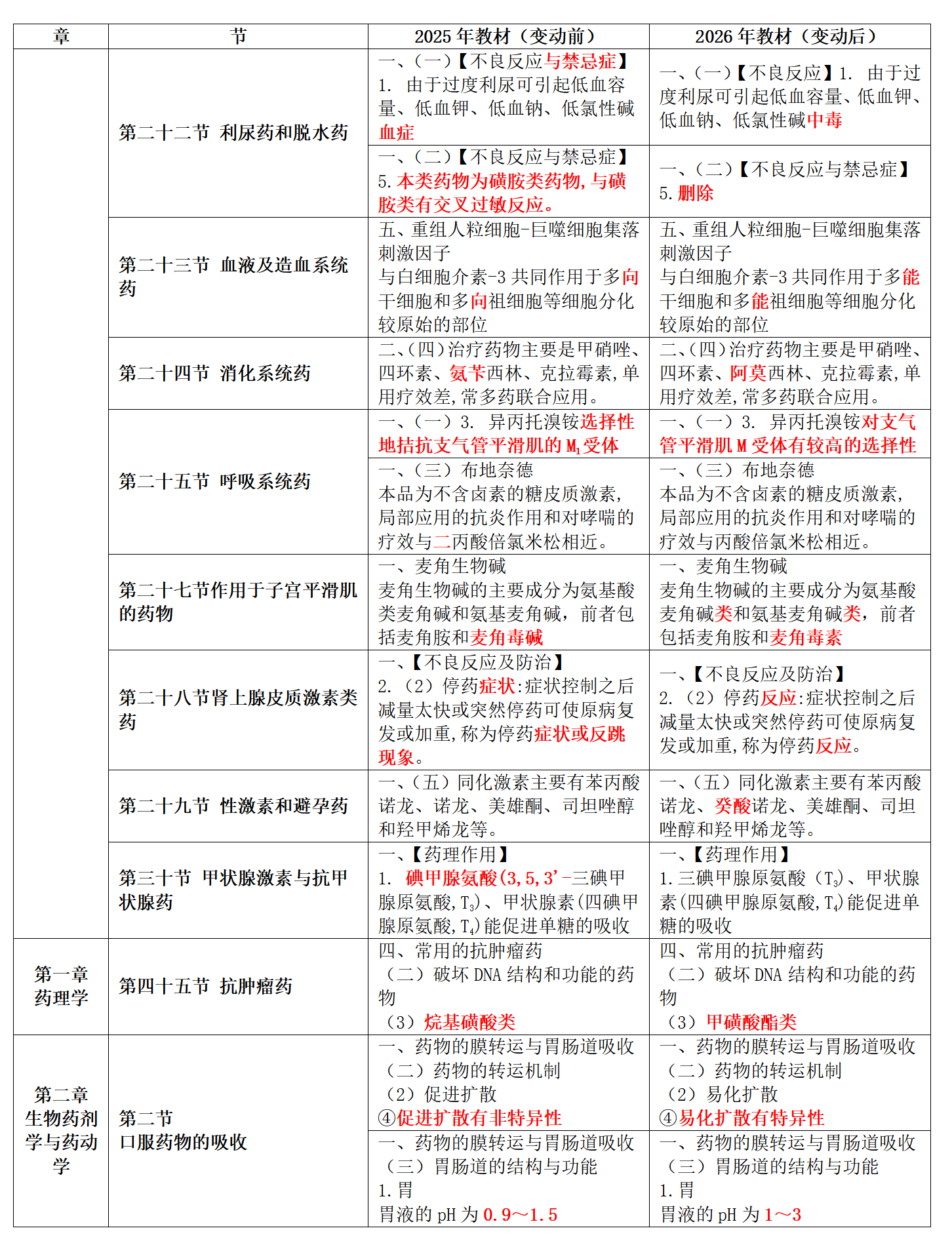
注:此内容根据人民卫生出版社《2026全国卫生专业技术资格考试指导——药学(师)》考试用书进行分析,网校将参考此官方指导书进行课程录制,请广大考生放心复习!
部分内容展示↓↓↓
......
温馨提示:该二维码在一定时间内有效,若扫码后提示“活动已结束”,可直接通过该二维码添加管理员进行咨询。
2026年药学职称教材/大纲已经公布,网校将会根据最新版教材进行课程录制,考生可放心跟着老师学习!如果你是基础薄弱、复习时间有限的考生,选择一款适合自己的课程吧!争取一年通过药学职称考试,今年拿证!
网校推出了多款网络课程,可以根据自己需要进行选择,点击下图查看课程详情↓↓↓
【医学教育网原创 · 转载请注明出处】

学员讨论(0)
















扫一扫立即下载


