招生方案
APP下载

扫一扫,立即下载

医学教育网APP下载
手机网
手机网栏目

手机网二维码

微 信
医学教育网微信公号

官方微信

搜索|
您的位置:医学教育网 > 卫生网校 > 护理实习生岗前培训 > 正文

胸腔积液的护理常规-护理内容

2017-12-21 09:59 医学教育网
|

胸腔积液的护理常规包括哪些内容?相信有很多朋友对此比较关心,医学教育网小编为大家整理出如下内容:

【概念】:胸腔积液是胸膜表面间质的液体漏出或渗出并积蓄在胸膜腔。胸腔积液分为漏出液和渗出液。

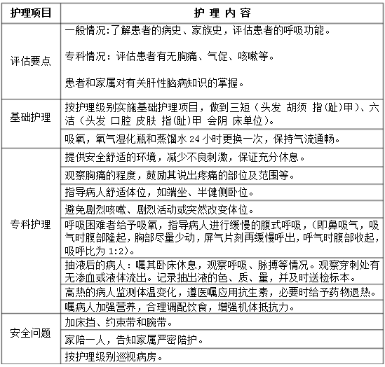
胸腔积液的护理常规

以上就是医学教育网小编为大家整理的胸腔积液的护理常规,希望以上内容对大家有帮助,更多护理培训相关知识请关注医学教育网!

报考指南
特别推荐
医学教育网医学书店
  • 老师编写
  • 凝聚要点
  • 针对性强
  • 覆盖面广
  • 解答详细
  • 质量可靠
  • 一书在手
  • 梦想成真
题库软件

题库软件:热卖中

题库设计紧扣考试大纲、考试教材、考试科目。符合考试题型与考试科目,考试资料丰富,免费试用。

  • 1、凡本网注明“来源:医学教育网”的所有作品,版权均属医学教育网所有,未经本网授权不得转载、链接、转贴或以其他方式使用;已经本网授权的,应在授权范围内使用,且必须注明“来源:医学教育网”。违反上述声明者,本网将追究其法律责任。

    2、本网部分资料为网上搜集转载,均尽力标明作者和出处。对于本网刊载作品涉及版权等问题的,请作者与本网站联系,本网站核实确认后会尽快予以处理。
    本网转载之作品,并不意味着认同该作品的观点或真实性。如其他媒体、网站或个人转载使用,请与著作权人联系,并自负法律责任。

    3、本网站欢迎积极投稿

    4、联系方式:

    编辑信箱:mededit@cdeledu.com

    电话:010-82311666

回到顶部
折叠