编辑推荐
考试辅导
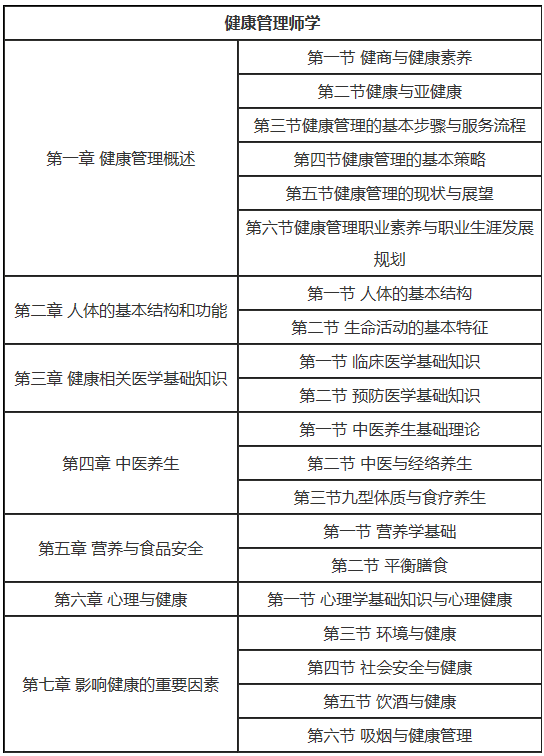
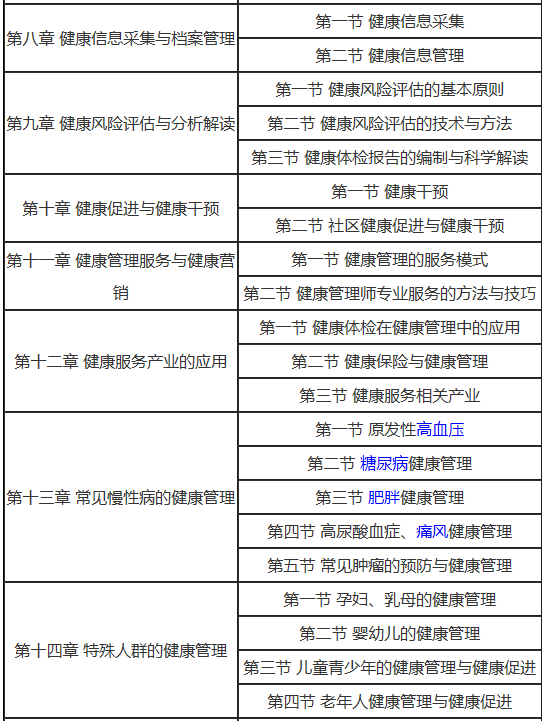
2019年健康管理师这个行业可以说是炙手可热,相信有不少朋友正在着手准备参加11月份健康管理师考试,医学教育网小编专门为大家收集整理了2019年健康管理师三级理论知识考试大纲,希望能够有所帮助!



以下是医学教育网健康管理师福利专区~~
医学教育网特邀老师专门录制了健康管理师辅导课程(网课),包括高效定制班和无忧实验班双班次,为不同类别的考生提供超值优惠辅导,包含老师导学、基础阶段、冲刺阶段和应试技巧四大板块内容,赠送官方教材、2套模拟试卷以及课程讲义等全部配套资料,并提供章节练习、365天不限次学习、24小时在线答疑等贴心服务……还等什么呢?速来购课吧!
|
医学教育网健康管理师辅导课程班次对比 |
||||
| 班次 | 包含服务 | 配套教材 | 价格 | 购课入口 |
| 高效定制班 | 两年内提供协议报名; 报名考不过协议退费; 365天不限次学习; 24小时在线答疑等 |
官方教材; 2套模拟试卷; 课程讲义; 章节练习 |
3980元 | |
| 无忧实验班 | 不包含报名服务; 365天不限次学习; 24小时在线答疑等 |
官方教材; 2套模拟试卷; 课程讲义; 章节练习 |
3080元 | |
想加入健康管理师的队伍?扫描下方二维码跟与你志同道合的小伙伴一起战斗吧!
以上就是小编为大家整理的2019最后一次健康管理师全国统一鉴定考试理论知识大纲,请大家多多关注医学教育网,我们会随时更新更多更好的关于医学知识、健康管理师考试辅导等相关内容,敬请期待!