招生方案
APP下载

扫一扫,立即下载

医学教育网APP下载
手机网
医学教育网手机网

手机网二维码

微 信
医学教育网微信公号

官方微信

搜索|
您的位置:医学教育网 > 医学百科类 > 疾病 > 扁桃体炎 > 正文

扁桃体炎如何进行术后护理

2017-07-14 17:11 医学教育网
|

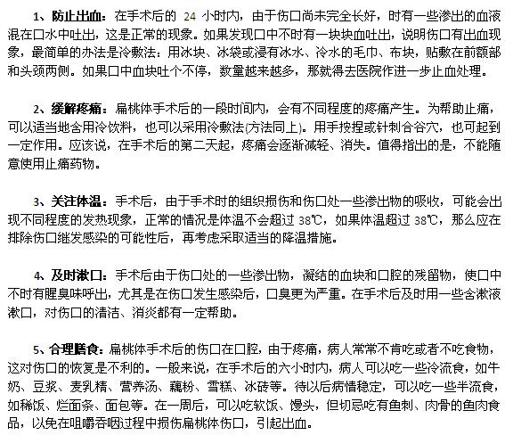
当扁桃体炎严重的时候必须要进行手术治疗,但手术后会出现感染的情况,所以护理是非常关键的。在生活当中,人们要做好对常见疾病的了解,如果不注意也会带来一些麻烦,对于扁桃体炎的手术,在采取好的治疗方法的同时更是要做好护理,那么,扁桃体炎术后是如何护理的?下面让我们跟随小编去解答吧。

上面给大家介绍的就是扁桃体炎的术后护理,大家对于扁桃体炎要加以重视,小编还要提醒人们出现了疾病要选择好的办法进行护理并进行全面治疗,在此小编祝大家身体健康。

医师资格考试公众号

编辑推荐
考试辅导
回到顶部
折叠