招生方案
APP下载

扫一扫,立即下载

医学教育网APP下载
手机网
医学教育网手机网

手机网二维码

微 信
医学教育网微信公号

官方微信

搜索|
您的位置:医学教育网 > 医学百科类 > 疾病 > 高血压 > 正文

高血压的一般护理方法

2018-10-21 16:23 医学教育网
|

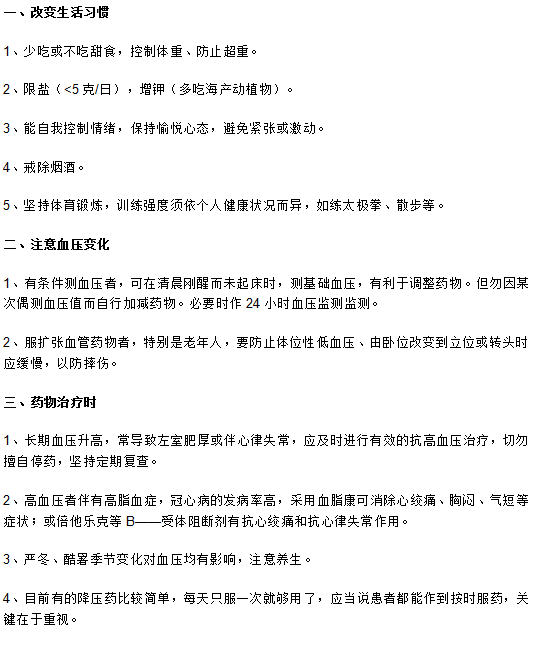
关于高血压的一般护理方法,相信很多人都比较感兴趣,医学教育网编辑特撰文如下:

高血压

高血压的一般护理方法

上文关于“高血压的一般护理方法”的文章由医学教育网编辑整理搜集,希望对大家有帮助!

医师资格考试公众号

编辑推荐
考试辅导
回到顶部
折叠