招生方案
APP下载

扫一扫,立即下载

医学教育网APP下载
手机网
医学教育网手机网

手机网二维码

微 信
医学教育网微信公号

官方微信

搜索|
您的位置:医学教育网 > 医学百科类 > 疾病 > 脑膜炎 > 正文

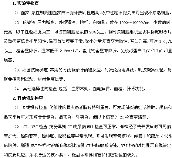
确诊脑膜炎需要做哪些检查?

2017-04-07 15:22 医学教育网
|

很多疾病的确诊都要依赖现代检查,脑膜炎的确诊也不例外,今天我们就来学习确诊脑膜炎需要做哪些检查?

脑膜炎

确诊脑膜炎需要做哪些检查?

以上就是医学教育网小编为大家介绍的确诊脑膜炎需要做的检查,医学教育网小编提醒大家脑膜炎的治疗如果不及时,病变可由急性转为慢性,并可发生后遗症。因此一旦发现脑膜炎的症状就要及时送医院就诊。

医师资格考试公众号

编辑推荐
考试辅导
回到顶部
折叠