招生方案
APP下载

扫一扫,立即下载

医学教育网APP下载
手机网
医学教育网手机网

手机网二维码

微 信
医学教育网微信公号

官方微信

搜索|
您的位置:医学教育网 > 医学百科类 > 疾病 > 食物中毒 > 正文

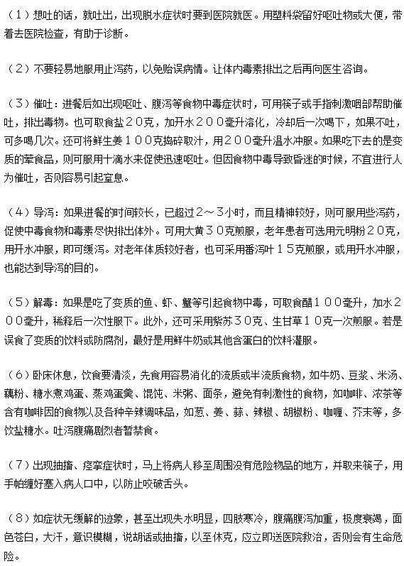
孕妇食物中毒要如何急救

2017-05-12 10:19 医学教育网
|

随着人们生活条件越来越好,可口食物端上餐桌,山珍野味美味欲罢不能难免引发食物中毒。食物中毒后如何自救,特别是孕妇,相信您还不知道,下面就跟医学教育网小编一起去了解一下孕妇食物中毒要如何急救吧!希望对大家有帮助。

食物中毒

孕妇食物中毒要如何急救

以上内容是医学教育网整理的关于孕妇食物中毒要如何急救的相关内容,相信您都有所了解了。您一定还需要了解食物中毒的更多内容,医学教育网整理了更多关于食物中毒的相关内容,希望您可以关注我们的栏目,让我们为您做的更多。

医师资格考试公众号

编辑推荐
考试辅导
回到顶部
折叠