招生方案
APP下载

扫一扫,立即下载

医学教育网APP下载
手机网
医学教育网手机网

手机网二维码

微 信
医学教育网微信公号

官方微信

搜索|
您的位置:医学教育网 > 医学百科类 > 疾病 > 手足口病 > 正文

手足口病的临床表现有哪些?

2017-06-26 16:11 医学教育网
|

手足口病是比较常见的一种疾病,一旦患上手足口病对患者来说是无尽的烦恼,同时也给患者带来无尽的困扰。那么手足口病的临床表现有哪些呢?今天医学教育网的小编就为大家搜集整理了一篇关于手足口病临床表现的文章,希望对大家有帮助。

 手足口病

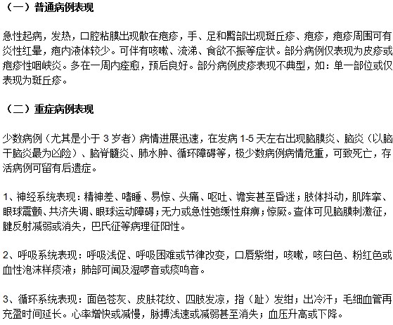
手足口病的临床表现有哪些?

以上是医学教育网小编为大家搜集整理的全部内容,通过上面的介绍,相信大家已经对手足口病的临床表现有了更多的了解。大家可以将这篇文章分享给周围的朋友,引起更多朋友的关注!

医师资格考试公众号

编辑推荐
考试辅导
回到顶部
折叠