招生方案
APP下载

扫一扫,立即下载

医学教育网APP下载
手机网
医学教育网手机网

手机网二维码

微 信
医学教育网微信公号

官方微信

搜索|
您的位置:医学教育网 > 医学百科类 > 疾病 > 头痛 > 正文

缓解头痛的十一个小方法

2017-05-27 13:59 医学教育网
|

头痛是临床上常见的症状之一,头痛对我们的身体造成的危害是非常严重的,那么我们应该如何应对头痛呢?医学教育网小编为您整理了缓解头痛的十一个小方法,希望大家可以掌握:

头痛

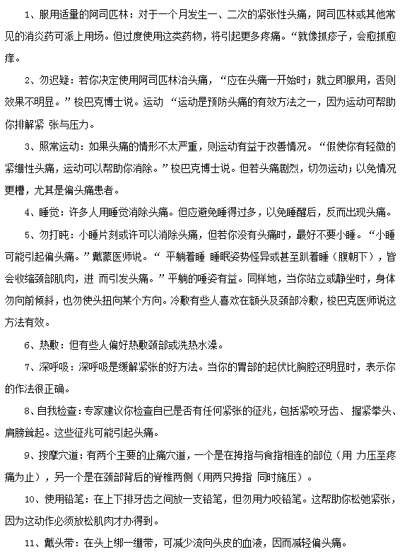
缓解头痛的十一个小方法

以上内容是医学教育网整理的关于缓解头痛的十一个小方法的相关内容,相信您都有所了解了。您一定还需要了解头痛的更多内容,医学教育网整理了更多关于头痛的相关内容,希望您可以关注我们的栏目,让我们为您做的更多。

医师资格考试公众号

编辑推荐
考试辅导
回到顶部
折叠