招生方案
APP下载

扫一扫,立即下载

医学教育网APP下载
手机网
医学教育网手机网

手机网二维码

微 信
医学教育网微信公号

官方微信

搜索|
您的位置:医学教育网 > 医学百科类 > 疾病 > 小儿感冒 > 正文

预防小儿感冒的八种有效方法

2017-04-28 15:06 医学教育网
|

小孩由于免疫力较低,常常发生感冒,小儿感冒如何有效预防呢,医学教育网小编整理了预防小儿感冒的八种有效方法与大家分享:

小儿感冒

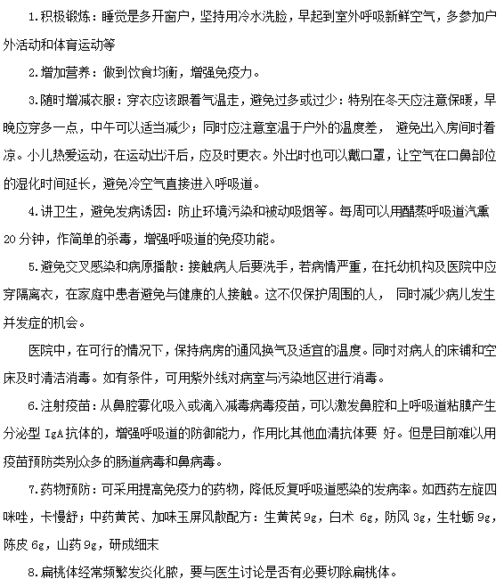
预防小儿感冒的八种有效方法

以上内容是医学教育网整理的关于小儿感冒预防的相关内容,相信您都有所了解了。您一定还需要了解小儿感冒的更多内容,医学教育网整理了更多关于小儿感冒的相关内容,希望您可以关注我们的栏目,让我们为您做的更多。

医师资格考试公众号

编辑推荐
考试辅导
回到顶部
折叠