招生方案
APP下载

扫一扫,立即下载

医学教育网APP下载
手机网
手机网栏目

手机网二维码

微 信
医学教育网微信公号

官方微信

搜索|
您的位置:医学教育网 > 卫生网校 > 康复理疗师 > 按摩 > 正文

想要进行专业按摩学习?北京市成人按摩职业技能培训学校招生简章了解一下

2019-07-01 16:02 医学教育网
|

为响应国家政策号召,适应社会发展需要,缓解当前就业压力,本校特设保健按摩师速成全科班,凡有志于从事按摩师就业、转业、创业或出国就业的人员均可参加培训,考试合格者,颁发专项职业能力证书,掌握一技之长,传承中医文化!”

 

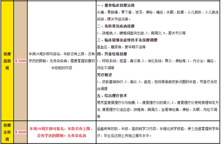
注:以上费用仅包含培训及教材费用)

详情请咨询:010-63811523 63808550

报名需要准备的物品:报名时请交4张2寸蓝底彩色照片及电子照片身份证复印件、学历证复印件、原有资格证书复印件各一份。

联系电话: 010—63811523 63808550

联 系 人: 张老师 年老师 地址:北京市丰台区玉泉营亿朋苑三区西南(详细地址:首经贸中街东万柳桥南地税国税联合办事大厅旁北京成人按摩学校) 网 址:www.anmo.com.cn E-mail:anmo98@163.com

报考指南
特别推荐
医学教育网医学书店
  • 老师编写
  • 凝聚要点
  • 针对性强
  • 覆盖面广
  • 解答详细
  • 质量可靠
  • 一书在手
  • 梦想成真
题库软件

题库软件:热卖中

题库设计紧扣考试大纲、考试教材、考试科目。符合考试题型与考试科目,考试资料丰富,免费试用。

  • 1、凡本网注明“来源:医学教育网”的所有作品,版权均属医学教育网所有,未经本网授权不得转载、链接、转贴或以其他方式使用;已经本网授权的,应在授权范围内使用,且必须注明“来源:医学教育网”。违反上述声明者,本网将追究其法律责任。

    2、本网部分资料为网上搜集转载,均尽力标明作者和出处。对于本网刊载作品涉及版权等问题的,请作者与本网站联系,本网站核实确认后会尽快予以处理。
    本网转载之作品,并不意味着认同该作品的观点或真实性。如其他媒体、网站或个人转载使用,请与著作权人联系,并自负法律责任。

    3、本网站欢迎积极投稿

    4、联系方式:

    编辑信箱:mededit@cdeledu.com

    电话:010-82311666

回到顶部
折叠