根据医改趋势,口腔执业医师模拟试题目将会越来越灵活,并且不断靠近临床工作,实践技能和综合笔试的考核难度相对增大。提前知道自己将面临的是怎样的挑战,你是否已做好了心理建设?若是已下定决心应战,就不能打没有准备的仗,医学教育网小编奉上这篇配齐这些“装备”,备战2019口腔执业医师稳了!的文章,希望为大家“夺取”2019口腔执业医师资格证书提供助力。
装备一 认清当前形势的“慧眼”
| 政策导向 | 2019年口腔执业医师资格考试将发生多重变化 |
| 专业师资解读 | 深度解读2018年口腔医师综合笔试命题点/命题趋势 |
| 总结预测 | 2018年口腔医师综合笔试考后分析总结+预测 |
| 考试大纲 | 2019年口腔执业医师考试大纲变化情况 |
装备二 拆解攻克目标的“法门”
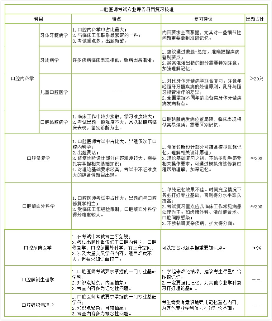
得专业者得天下。口腔医师资格考试中专业课程一共包括口腔组织病理学,口腔解剖生理学、口腔预防医学、口腔内科学,口腔颌面外科学和口腔修复学六大门课程。其中口腔内科学又包括了牙体牙髓病学、牙周病学、儿童口腔医学和口腔黏膜病学四门课程。各专业课程的复习特点、复习建议及考试占比见下表。

装备三 提升自身实力的“秘籍”
|
实践技能辅导班次 |
|||
| 班次 | 技能实操**班(¥280) | 技能特色无忧班(¥480) | 点击咨询>> |
| 适用人群 | 有一定实践技能基础、自主学习能力强的学员 | 有无基础均可,想提升技能实操,掌握应试拿分考点,力求一次性通过 | |
| 课程内容 | 实践技能全程实操录播课 | 四阶段全方位直达计划:强化冲刺、考前应试、实战模考、直播** | |
| 优惠政策 | 赠送上期辅导课程 | 当期技能考试不过,下期免费重学 | |
| 选购入口 | 立即购买 | 立即购买 | |
|
口腔医师综合笔试网上辅导班次 |
||||
| 班次 | VIP签约特训营(点击咨询) | 高效取证班(¥5680) | 无忧直达班(¥2580) | 超值精讲班(¥1080) |
| 适用人群 | 有无基础均可,全程定制学习,一次拿证的学员 | 有无基础均可,全程定制学习,一次拿证的学员 | 基础薄弱、自律性不强、抓不住重点,希望专业专业师资辅导 | 有一定理论基础,学习自制力强,学习时间充足的学员 |
| 课程内容 | 20大VIP课程+8套模考密卷+VIP题库+24h陪读+班主任督学+教辅实时答疑+专业师资直播答疑+助教指导... 详情>> | 13大高效课程+6套模考密卷+高效题库+高分计划+班主任督学+8-16h内快速答疑+赠《考点汇编》电子书... 详情>> | 8大无忧课程+4套模考密卷+无忧题库+智能交互式课件+入学评测+知识点/单元测试...详情>> | 3大超值课程+3套模考密卷+超值题库+高清视频课件+24H专业师资答疑... 详情>> |
| 优惠政策 | 一年取证 不过续学;两年不过 全额 | 报名/技能/笔试不过;下期课程免费重学 | 报名/技能/笔试不过;下期课程免费重学 | 当期第二次笔试结束后一周关课 |
| 选购入口 | 立即咨询 | 立即购买 | 立即购买 | 立即购买 |
“配齐这些“装备”,备战2019口腔执业医师稳了!”由医学教育网编辑整理搜集,更多考试信息敬请关注医学教育网。
纠错 责任编辑:青青

学员讨论(0)
相关资讯
- · 新疆和田市2025年口腔执业医师资格考试报名相关工作安排的通知
- · 中专学历2019年12月注册助理证书,2025年是否可以参加执业医师考试?
- · 2024年6月份本科中西医临床毕业,可以报考2025年执业医师吗?
- · 提前收藏!口腔执业医师考试报名证件编号填写注意事项
- · 【报考答疑】口腔执业医师考试报名证件编号如何填写?
- · 提前收藏!明年口腔执业医师考试报名证件编号填写注意事项
- · 江西宜春考点共1700余考生参加2024年医师资格实践技能考试
- · 北京石景山考区2024口腔执业医师资格考试报名审核要求已出,考生速看!
- · 新疆考区开展2024年口腔执业医师考试资格审核工作的通告
- · 【考纲变动】2024年口腔执业医师新版考试大纲相关问题答疑













扫一扫立即下载


