常见问题 | ||||
口腔执业助理医师网上报名/现场审核常见问题解析,小编为大家汇总整理如下,希望对大家进行网上报名和现场审核提供参考和帮助。
网上报名常见问题:
1、忘记了登录的用户名和密码?
第一步:打开国家医学考试生生服务系统,点击下方的忘记密码按钮,弹出重置密码界面。
第二步:为了保证考生安全,这里输入创建用户时登记的身份证号,并输入下方的验证码后,点击下一步进行验证。
第三步:如果身份证号验证无误,系统将显示该身份证号对应的用户名。
2、网上报名找不到自己工作单位?
自2016年起,网上报名系统中将关闭工作单位和毕业学校手工录入功能,请考生在网上报名时仔细查找系统中提供的工作单位和毕业学校,确认无误后予以选填。对系统中尚未收录的工作单位和毕业学校,考生可登陆国家医学考试网在线申报系统,按系统提示进行确认、填写有关信息,并根据要求上传扫描材料。
申请添加工作单位时,考生须上传该单位的组织机构代码证、医疗机构执业许可证的扫描件,没有医疗机构许可证可上传单位法人证书扫描件。申请信息提交后,请主动联系该工作单位所在地的考点审核,考点审核通过后考生即可在报名系统中找到添加的工作单位。
申请添加毕业学校时,考生须上传该校毕业证书扫描件(持国外或台湾地区医学学历报考的考生,另须提供教育部留学服务中心出具学历认证证书扫描件)。申请信息提交后,请主动联系该学校所在地的考区审核(持国外或台湾地区医学学历报考的考生请主动联系报名所在地的考区审核)。考区审核通过后考生即可在报名系统中找到添加的毕业学校。
3、网上报名找不到毕业学校?
申请添加毕业学校时,考生须上传该校毕业证书扫描件(持国外或台湾地区医学学历报考的考生,另须提供教育部留学服务中心出具学历认证证书扫描件)。申请信息提交后,请主动联系该学校所在地的考区审核(持国外或台湾地区医学学历报考的考生请主动联系报名所在地的考区审核)。考区审核通过后考生即可在报名系统中找到添加的毕业学校。
4、网上报名信息有误能修改吗?
如发现报考信息有误,在网上报名期间,可通过国家医学考试网网报考项目方框右下方的“重新报考”,然后按照报名指南的第一步重新报考即可。如果遇到其他报名问题,可发送邮件至support@nmec.org.cn,国家医学考试中心尽快予以回复。
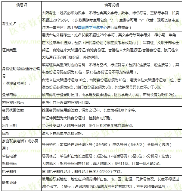
5、网上报名表怎么填写?


现场审核常见问题:
1、在户口地还是工作单位所在地区报名?
答:考生户口或试用机构(工作单位)在该辖区的均可在该考点报考。试用机构是指经卫生计生行政部门审批的各级医疗机构,包括村卫生室、诊所等以上医疗机构。
2、考生现场审核需要携带哪些材料?
答:可以参看医师资格各类考生需提交的审核材料(点击查看不同学历学生参加2019年医师资格考试现场审核材料(汇总)中的现场审核材料。
3、考生现场审核所需证明材料在哪里下载?
答:可在自己考区的卫计委网站下载,所需材料证明包括:
医师资格考试试用期考核证明
执业助理医师报考执业医师执业期考核证明
应届医学毕业生医师资格考试报考承诺书
报考乡村全科执业助理医师考试知情同意书
报考乡村全科助理执业医师审核法人责任承诺书
4、《报名暨授予医师资格申请表》需要提前准备吗?
答:无需提前准备,《报名暨授予医师资格申请表》是在资格审核通过后,核对信息确认无误后,现场打印签字。信息一经确认一律不得更改。
5、不同考试类目的审核时间是否相同?
答:不同,各考区安排不同,且同一报考单位西医类别、中医类别考生现场确认时间不同,请考生注意并严格按照考点时间安排进行现场确认,非规定时间不予受理,具体时间需要查看所属考区卫计委公告。
6、审核流程是怎样的?什么时候缴费?
流程:考生确定网上报名成功→按考点安排时间到达报名现场→在等候区域填写现场确认流程表、整理材料、排队等候→现场资格审核(合格)→签字确认→采集指纹→采集照片(着深色上衣,不佩戴眼镜及其他装饰物)→报名结束
如果地区的卫计委网站没有另行通知缴费时间和方式,那么考生可以在现场审核通过后在国家医学考试网官网,点击报名入口,登录自己的账号,在导航处点击考试报名,进入后有缴费入口。
有的地区现场审核通过后对于缴费是另行通知,大家及时关注当地卫生局的动态。
7、考生带教老师有哪些要求?
(1)考生报考类别须与带教老师执业类别一致(大类别临床、口腔、公卫、中医等一致即可,不要求小类别内、外科等一致),中医与中西医可相互带教。
(2)要求提供带教老师执业证书复印件。
8、考生报考专业与所在医疗机构执业范围一致性问题有何规定?
答:医疗机构许可证必须在有效期内;执业范围中含有考生报考的专业类别。
9、助理医师报考执业医师的考生有哪些要求?
(1)时间问题是如何规定的?
答:自注册之日起计算执业时间,在考试前中专学历须满5年,大专学历须满2年方可报考执业医师。学历以考取助理证书的原始学历为准,后取学历不作为计算时间依据。
(2)有过变更注册经历的考核合格证明有何要求?
答:中专考生需要提供5年内从业的所有医疗机构的考核合格证明;大专考生需要提供2年内从业的所有医疗机构的考核合格证明。
(3)有过变更注册、换执业证等情况,助理实际执业时间已够规定要求,但注册证书上的最早时间不够怎么办?
答:需要由最后一次注册的卫生计生行政部门在注册系统打印制式表格(含照片),并加盖卫生计生行政部门公章或部门内医政科室注册公章。《首次注册申请表》、单位开具的证明材料等不予承认。
10、经国家卫生计生委、教育部协商同意的4年制本科医学影像、临床医学、口腔医学和预防医学等专业,除规定材料外,还需提供哪些材料?
答:须提供医学学士学位证书
11、某地户籍,试用单位或工作单位不在某地辖区的考生,除提交规定的材料外,还需提交哪些材料?
答:需要另外提供
①户口本复印件
②所在单位《医疗机构执业许可证》副本复印件并加盖单位公章
③主管卫生行政部门出具的合法机构证明,并加盖发证机关公章。
12、考生毕业证和身份证姓名不一致的怎么办?
答:报名时以身份证姓名为准,且需到户籍所在派出所开具曾用名证明,现场审核时需提供。
13、部队现役军人、公共卫生专业考生是在哪里报名审核?
答:在省级卫生计生考试部门报考、审核。但部队聘用人员在属地报考。
14、能以卫生室作为报考单位吗?
答:可以,但是报考执业医师考试的试用期单位证明,以村卫生室单位报名需要提供医疗机构执业许可证副本复印件(加盖公章),带教老师执业证复印件。现在中专的报考条件比较复杂,各个地区的情况也有所不同,建议您向当地卫生局咨询一下会比较准确。
15、2019年口腔助理医师现场审核可以改报名信息吗
答:根据国家医学考试网报考公告,从2017年起,在现场确认成功,并签字后,不再受理个人报名信息修改,所以请再次核对并确认所有信息是否填写无误,确认无误后点击提交按钮。
“全!2019年口腔执业助理医师网上报名/现场审核常见问题解析”的内容,由医学教育网编辑整理搜集,希望可以帮助到大家!

- · 浙江嘉兴:2025年口腔助理医师技能考试网上缴费入口已开通
- · 浙江舟山2025年口腔助理医师技能缴费入口开通时间
- · 吉林长春考点关于2025年口腔助理医师资格考试审核有关事项的公告
- · 湖南邵阳2025年口腔助理医师资格考试报名审核要求已出,考生注意!
- · 【官方】国家医学考试网2025年口腔助理医师考试报名入口已开通!
- · 国家医学考试网官方发布:2025口腔助理医师考试报名常见问题回答
- · 2025年口腔执业助理医师报考入口在哪个网站报名啊
- · 2025年官网口腔执业助理医师报名入口在哪
- · 2025年口腔执业助理医师报名入口截止时间是几号啊
- · 2025年口腔执业助理医师报名时间截止到几号结束












扫一扫立即下载


