教材变动细则 | 教材变动情况分析 |
2026年临床助理医师《综合笔试》教材新鲜出炉!经过医学教育网专业老师核对,考试大纲没有变动,教材整体变动在20%~30%。整体的变动趋势为与最新十版本科教材变动保持一致。医学教育网小编专门整理了2026年中医助理医师《综合笔试》教材变动情况如下,各位考生赶快收藏起来!
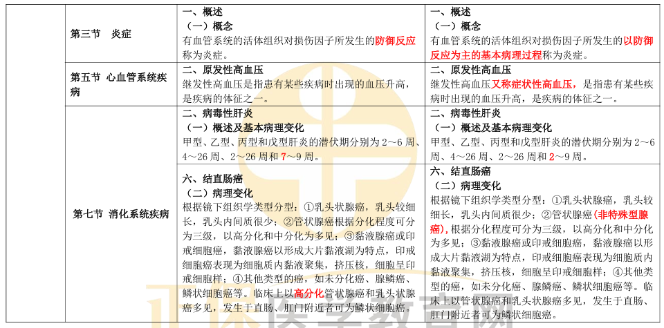
2026年临床助理医师《综合笔试》教材变动在线预览
(可点击查看大图)
《医学人文》变动细则请查看:
【完整版】2026年临床助理医师《医学人文概要》教材变动10%
完整版2026年临床助理医师《综合笔试》教材变动细则以及教材变动情况&命题趋势分析请扫描二维码进入专属备考群领取!
2027年起,中专学历或将不能报考医师资格考试!一定要把握好机会,提前规划!
正保医学教育网2026医师资格辅导课程全新升级热招中!科学规划阶段提升课程,贴心答疑指导服务,精华资料模拟试卷一站式配齐!基础-提高-冲刺分阶段打造完整学习闭环。不给今年留遗憾!立即查看课程>>
【热点关注】

学员讨论(0)
相关资讯
- · 【变动30%】2026年临床助理医师《综合笔试》教材有变动!
- · 【修订版】2026年临床助理医师《医学人文》考试大纲下载
- · 【答疑】2026临床助理医师报名如何增补中毕业学校|工作单位?
- · 速报!山东济南2026年临床助理医师考试报名备案已开始!
- · 【答疑】2026年临床助理医师考试报名学历证明去哪里开?
- · 1月27日起,山东济南商河县2026年临床助理医师考试报名备案
- · 山东济南南山区2026年临床助理医师考试报名备案2月2日开始!
- · 【聚焦】2026年临床助理医师考试报名资格自查初审系统上线!
- · 2026年临床助理医师实践技能《基本操作》考试大纲下载
- · 2026年临床助理医师考试《体格检查》考试大纲下载(pdf版)





















扫一扫立即下载


