| 考试大纲下载 | 教材变动30% | 教材变动解读&分析 |
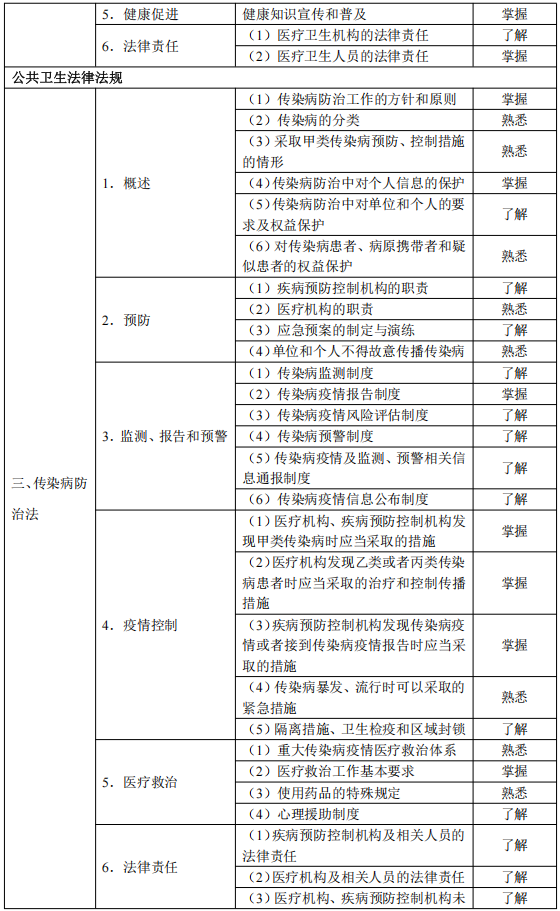
国家卫健委官方发文,2026年临床助理医师考试《医学人文》大纲内容有修订(点击查看>>)。其中,医学教育网小编专门整理提供2026年临床助理医师考试《卫生法规》考试大纲下载如下:
获取完整版考试大纲+教材变动
扫码添加专属微信老师,速领【完整版】2026年临床助理医师资格考试大纲,还有重要的教材变动细则以及专业解读&分析。
2026年临床助理医师考试大纲已公布!赶快开始备考复习!正保医学教育网2026临床助理医师辅导课程会根据26年考试大纲及教材内容进行录制,网校老师也会在日常授课过程中针对变动部分重点强调。专业师资团队领航指导,科学规划阶段课程有的放矢。所以,跟着网校老师学,大纲教材变动也不慌!
【热点关注】
【汇总】2026年医师资格医师考试实践技能缴费时间|方式|金额

学员讨论(0)
相关资讯
- · (修订版)2026年临床助理医师考试《卫生法规》考试大纲
- · 2026年临床助理医师考试《医学伦理学》考试大纲(新版)
- · (修订版)2026年临床助理医师考试《医学心理学》考试大纲
- · (新增)2026年临床助理医师考试《医学人文总论》考试大纲
- · (完整版)2026年临床助理医师考试《基础医学综合》考试大纲
- · 2026年临床助理医师考试《生物化学》考试大纲下载(免费)
- · 大纲下载:2026年临床助理医师考试《生理学》考试大纲
- · 2026年临床助理医师考试《病理学》考试大纲pdf版下载入口
- · 2026年临床助理医师考试《药理学》考试大纲免费下载
- · 2026年临床助理医师考试《预防医学综合》考试大纲pdf下载




















扫一扫立即下载


