- 免费试听
- 免费直播

3月8日 19:00-22:00
详情
3月12日 19:00-21:00
详情为了帮助2019年临床助理医师考生快速**,医学教育网特为大家整理了考前抢分必背考点,这些知识点都是网校教研团队精心挑选,紧扣2019年新版考试大纲,此内容为临床医师冲刺直播班的辅助学习资料,今天为大家梳理临床助理医师外科消化系统高频考点汇总(三)的内容:
胆囊结石
成分
A.胆固醇结石
B.以胆固醇为主的混合性结石
C.黑色胆色素结石
典型表现—胆绞痛:
A.上腹部或右上腹部
B.呈阵发性
C.向肩胛部和背部放射
D.伴恶心、呕吐
E.胃肠道症状:消化不良
肝外胆管结石
A.继发性——胆囊结石排进胆管,并停留其内;
B.原发性——棕色胆色素结石或混合性结石。
(1)症状:平时(-)
当结石阻塞胆管并继发感染时
——腹痛,寒战高热和黄疸(Charcot三联征,夏科)
(2)体格检查
剑突下和右上腹部深压痛;
感染严重可有腹膜刺激征象,并可出现肝区叩痛;
胆囊可被触及,有触痛。
(3)辅助检查
①影像学——首选B超
②实验室
A.白细胞计数及中性粒细胞比例升高;
B.血清转氨酶和(或)碱性磷酸酶升高;
C.血清胆红素及结合胆红素比值升高,尿中胆红素升高;粪中尿胆原减少,尿中尿胆原降低或消失。
诊断
1.胆囊结石
病史+体格检查
确诊:首选B超
口服法胆囊造影——了解胆囊功能
2.肝外胆管结石
典型Charcot三联征
三联征中1~2项+实验室和影像学检查
胆囊结石【手术指征】重要考点!
①儿童胆囊结石;
②合并糖尿病者在糖尿病已控制时;
③有心肺功能障碍者;
④结石直径超过3cm;
⑤伴有胆囊息肉>1cm;
⑥发现胆囊结石10年以上;
⑦合并瓷化胆囊;
⑧口服胆囊造影胆囊不显影。
胆囊结石手术指征——高效记忆
——3-2-3(TANG)
①10年以上;②>3cm;③伴胆囊息肉>1cm;
④合并瓷化胆囊;⑤口服胆囊造影:胆囊不显影;
⑥儿童;⑦合并糖尿病者;⑧有心肺功能障碍者。
肝外胆管结石——手术为主。原则:
①尽可能取尽结石;
②解除胆道狭窄和梗阻,去除感染病灶;
③术后:保持胆汁引流通畅,预防胆石再发。
急性胆囊炎
主要症状:突发右上腹阵发性绞痛
A.诱因:饱餐、进油腻食物后,或在夜间发作;
B.放射:至右肩、肩胛和背部;
C.伴随症状:恶心、呕吐、厌食。轻度发热,通常无畏寒;如出现明显寒战高热——病情加重或已发生并发症,如胆囊积脓、穿孔、急性胆管炎;
D.黄疸:少数有轻度黄疸。
体格检查
①Murphy征(+);可扪及肿大而有触痛的胆囊;
②右上腹——压痛、反跳痛及肌紧张;
③如发展快,胆囊坏死、穿孔——弥漫性腹膜炎;
④大网膜粘连包裹——边界不清、固定的压痛性包块。
影像学——首选——B超:
胆囊增大及结石光团,囊壁增厚呈“双边”征。
急诊手术适应证:
①发病在48~72小时以内者;
②经非手术治疗无效且病情恶化者;
③有并发症者:胆囊穿孔、弥漫性腹膜炎、急性化脓性胆管炎、急性坏死性胰腺炎。
急性梗阻性化脓性胆管炎
病因
1.梗阻
最常见原因是胆管结石。
其它:胆道蛔虫、胆管狭窄以及胆管、壶腹部肿瘤等。
2.致病菌
G-菌和G+菌;常合并厌氧菌感染。
诊断
症状——Reynolds五联征=?Charcot三联征+?休克+?中枢神经系统受抑制
治疗
原则:紧急手术解除胆道梗阻并引流,降低胆管内压力。
注意!
术前治疗应控制在6小时内;
如病情严重或恶化者,应紧急手术;
仍有休克者,应——边抗休克同时进行手术。
手术——首要目的:抢救患者生命,力求简单有效
——胆总管切开减压、T管引流。
其他机制:
①梗阻:胆系结石和炎症导致壶腹部狭窄或(和)Oddi括约肌痉挛——胆道内压力超过胰管内压力——胆汁逆流入胰管;
②壶腹部或胆道炎症——暂时性Oddi括约肌松弛;胰管,损伤胰管——胆石移行中损伤胆总管,使富含肠激酶的十二指肠液反流入胰腺;
③胆道炎症——细菌毒素、非结合胆红素等通过胆胰间淋巴管交通支扩散到胰腺——激活胰酶。
急性胰腺炎病因1——胆道疾病(共同通道学说TANG)
急性胰腺炎病因2——大量饮酒和暴饮暴食
临床表现
1.症状
(1)腹痛——主要表现和首发症状。
①性质:突然起病,刀割样痛、钝痛、钻痛或绞痛,呈持续性,可阵发性加剧。
②部位:中上腹,可向腰背部呈带状放射。
③缓解:弯腰抱膝位可缓解;不能为胃肠解痉药缓解,进食加重。
④预后:轻症3~5天即缓解;重症持续较长,可引起全腹痛。
⑤例外:年老体弱者可无或轻微。
>>腹痛的机制:
①炎性渗出液和胰液外溢刺激腹膜和腹膜后组织;
②胰腺急性水肿,炎症刺激和牵拉包膜上的神经末梢;
③胰管阻塞或伴胆囊炎、胆石症;
④胰腺炎症累及肠道,导致肠胀气和肠麻痹。
(2)恶心、呕吐和腹胀:
呕出食物和胆汁,吐后腹痛不减轻。
同时有腹胀,甚至出现麻痹性肠梗阻。
(3)低血压或休克:
常在重症胰腺炎时发生。皮肤苍白、烦躁不安、湿冷等;极少数可突发休克,甚至猝死。
>>低血压的机制:有效血容量不足,缓激肽类物质导致周围血管扩张,并发消化道出血。
(4)发热:
中度以上发热,持续3~5天。发热持续一周以上不退或逐日升高、伴有白细胞计数升高——继发感染,如胰腺脓肿。
(5)水、电解质、酸碱平衡紊乱及代谢紊乱:
低血钾,脱水。呕吐频繁可有代碱。
>>重症者:低钙血症(<2mmol/L),明显脱水与代酸,部分伴有血糖增高。
(6)手足搐搦——低血钙引起
——预后不良表现。机制:
②量脂肪组织坏死分解出的脂肪酸与钙结合成脂肪酸钙,钙大量消耗所致;
②胰腺炎时刺激甲状腺分泌降钙素。
重症胰腺炎:
上腹或全腹明显压痛,出现腹肌紧张压痛和反跳痛。
肠鸣音减弱或消失,移动性浊音(+),并发脓肿时可触及有明显压痛的肿块。
伴麻痹性肠梗阻:可有明显腹胀,腹水征(+)。
重症胰腺炎的两个特殊体征:
①Grey-Turner征:
胰酶、坏死组织及出血,沿腹膜间隙与肌层渗入到腹壁下,致两侧肋腹部皮肤表现为暗灰蓝色;
②Cullen征:
脐周皮肤青紫,机制同上。
辅助检查——十分重要!
1.淀粉酶:
(1)血清(胰)淀粉酶:
起病后6~12小时开始升高,24小时达高峰,48小时开始下降,持续3~5天。
超过正常值3倍以上可确诊。
(2)尿淀粉酶:
A.升高较晚,发病后12~14小时开始升高,
B.持续1~2周,下降缓慢。
水平可受患者尿量的影响。
(3)腹水及胸水淀粉酶:
明显增高。
2.血清脂肪酶:
A.起病24~72小时后开始上升,
B.持续7~10天
对就诊较晚的患者有诊断价值,特异性也较高
提示预后不良的2个指标。
①血糖升高:暂时性。持久的空腹血糖>10mmol/L反映胰腺坏死——预后不良(2-1);
②低钙血症(<2mmol/L):多见于重症,低血钙程度与临床严重程度相平行,若血钙<1.5mmol/L——预后不良(2-2)。
外科治疗
(1)手术方式
——最常用:坏死组织清除+引流术。
可同时行“三造瘘术”,即胃造瘘、空肠造瘘及胆总管引流术。
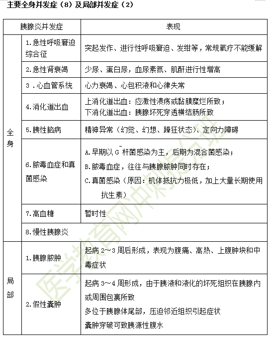
假性胰腺囊肿——经皮穿刺置管引流,或手术行内、外引流术。
(2)手术适应证:
①虽经合理支持治疗,临床症状继续恶化;
②暴发性胰腺炎经过短期(24小时)非手术治疗多器官功能障碍不能得到纠正;
③胆源性胰腺炎;
④不能排除其他急腹症;
⑤胰腺和胰周坏死组织继发感染;
⑥合并肠瘘或胰腺假性囊肿。
对于伴有胆道结石性梗阻、胆道感染的重症胰腺炎病人,应早期手术(72小时内);
若条件允许,可行内镜下Oddi括约肌切开取石、鼻胆管引流术。经非手术治疗缓解者,可于急性胰腺炎治愈2~4周后行胆道手术。
编辑推荐:
国家医学考试中心2019临床助理医师笔试考前10大须知(必看)
以上关于“临床助理医师消化系统高频考点速记汇总(三)”的文章由医学教育网编辑整理搜集,希望可以帮助到大家,更多的文章随时关注医学教育网临床助理医师辅导精华栏目!
〖医学教育网版权所有,转载必究〗