临床助理医师基础人文考点:疾病暴发的调查工作程序,相信是考生们关注的事情,医学教育网小编整理了考试重点内容,希望对考生复习有所帮助。
第四节 公共卫生监测与疾病暴发的调查
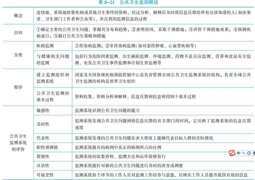
一、公共卫生监测概述

二、疾病监测
1.概念 疾病监测是指连续地、系统地收集疾病的资料,经过分析、解释后及时将信息反馈给所有应该知道的人,并且利用监测信息的过程。
2.我国主要的疾病监测方法 分被动监测、主动监测、常规报告和哨点监测。
3.我国疾病监测体系 ①疾病监测信息报告管理系统;②重点传染病监测系统;③症状监测系统;④死因监测系统;⑤病媒生物监测系统;⑥健康相关危险因素监测系统。
三、疾病暴发的调查与分析
1.疾病暴发 是小范围内,短时间内突然出现很多性质相同的病例,当采取相应控制措施后,病例则迅速地减少。
2.疾病暴发的调查 整个工作的关键是暴发调查,也是突发公共卫生事件调查的基本形式之一,其基本工作程序如下:

推荐阅读:
2021年全国临床助理医师实践技能考试基本操作25项内容具体指导
全新!2021年临床助理医师实践技能模考系统上线 经典习题随时练!
5月15日购买2021临床助理医师VIP签约特训营分期付款 免息!
全国2021年临床助理医师备考正当时| 实践技能复习 这些干货速速码住!
以上是”临床助理医师基础人文考点:疾病暴发的调查工作程序“的内容,希望对考生备考有所帮助,预祝考生顺利通过2021年临床助理医师考试。

- · 突发公共卫生事件-2024临床助理医师拿分知识点每日速记
- · 2024临床助理医师笔试考点<疾病流行强度>表格速记
- · 出疹性疾病看这篇就够了!2023临床助理医师二试考生速度收藏!
- · 2023临床助理医师【正确率43.21%】模考题:疾病流行强度计算
- · 【精】2023临床助理医师考试《呼吸系统》本周考点精读:病毒性肺炎
- · 突发公共卫生事件应急条例-2023临床助理医师考试命题考点预测
- · 疾病流行强度命题角度预测-2023临床助理医师考生必看每日考点总结
- · 收藏!2023临床助理医师考试大纲知识点<疾病流行强度>总结表
- · 收藏:2023年临床助理医师考试重点科目《儿科》出疹性疾病总结表
- · 2023临床助理医师考试知识点《疾病流行强度》小结&经典例题














扫一扫立即下载


