执业医师法——2021年临床助理医师考试,相信是考生们关注的事情,医学教育网小编整理了考试重点内容,希望对考生复习有所帮助。
第十章 执业医师法
一、概述
依法取得执业医师资格或者执业助理医师资格,经注册在医疗、预防、保健机构中执业的专业医务人员,适用本法。
二、考试和注册
1.参加医师资格考试的条件


2.医师资格种类 我国医师资格分为临床、中医(包括中医、民族医和中西医结合医)、口腔、公共卫生4类。
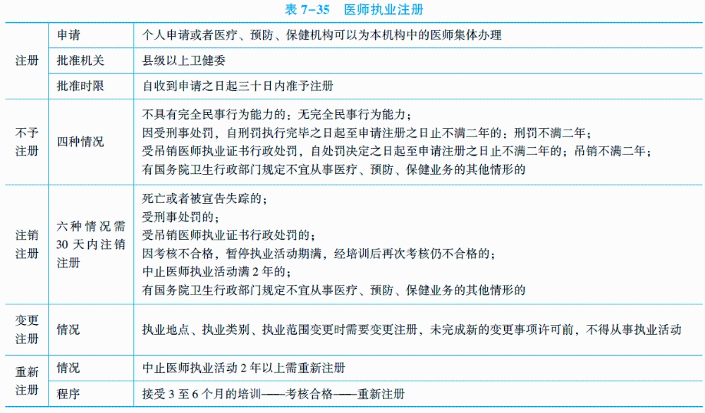
3.准予注册、不予注册、注销注册、变更注册、重新注册的适用条件及法定要求

4.被注销注册的当事人有异议的,可以依法申请复议或者向人民法院提起诉讼。
【经典例题1】
(共用选项题)
A.3年
B.5年
C.1年
D.4年
E.2年
(1)取得执业助理医师执业证书后,具有高等学校医学专科学历的,可以在医疗、预防、保健机构中工作满一定年限后报考执业医师资格考试,该年限是
(2)具有高等学校医学专业本科以上学历,报考执业医师资格考试的,需要在医疗、预防、保健机构中试用期满一定年限,该年限是
[参考答案]1.E、C
三、执业规则
1.医师在执业活动中的权利和义务 医师在执业活动中享有下列权利:①在注册的执业范围内,进行医学诊查、疾病调查、医学处置、出具相应的医学证明文件,选择合理的医疗、预防、保健方案;②按照国务院卫生行政部门规定的标准,获得与本人执业活动相当的医疗设备基本条件;③从事医学研究、学术交流,参加专业学术团体;④参加专业培训,接受继续医学教育;⑤在执业活动中,人格尊严、人身安全不受侵犯;⑥获取工资报酬和津贴,享受国家规定的福利待遇;⑦对所在机构的医疗、预防、保健工作和卫生行政部门的工作提出意见和建议,依法参与所在机构的民主管理。
医师在执业活动中履行的义务(我需要做什么?)
①遵守法律、法规,遵守技术操作规范;②树立敬业精神,遵守职业道德,履行医师职责,尽职尽责为患者服务;③关心、爱护、尊重患者,保护患者的隐私;④努力钻研业务,更新知识,提高专业技术水平;⑤宣传卫生保健知识,对患者进行健康教育。
2.具体要求(执业医师法二十三条至二十九条)
第二十三条 医师实施医疗、预防、保健措施,签署有关医学证明文件,必须亲自诊查、调查,并按照规定及时填写医学文书,不得隐匿、伪造或者销毁医学文书及有关资料。医师不得出具与自己执业范围无关或者与执业类别不相符的医学证明文件。
第二十四条 对急危患者,医师应当采取紧急措施进行诊治;不得拒绝急救处置。
第二十五条 医师应当使用经国家有关部门批准使用的药品、消毒药剂和医疗器械。除正当诊断治疗外,不得使用麻醉药品、医疗用毒性药品、精神药品和放射性药品。
第二十六条 医师应当如实向患者或者其家属介绍病情,但应注意避免对患者产生不利后果。医师进行实验性临床医疗,应当经医院批准并征得患者本人或者其家属同意。
第二十七条 医师不得利用职务之便,索取、非法收受患者财物或者牟取其他不正当利益。
第二十八条 遇有自然灾害、传染病流行、突发重大伤亡事故及其他严重威胁人民生命健康的紧急情况时,医师应当服从县级以上人民政府卫生行政部门的调遣。
第二十九条 医师发生医疗事故或者发现传染病疫情时,应当按照有关规定及时向所在机构或者卫生行政部门报告。医师发现患者涉嫌伤害事件或者非正常死亡时,应当按照有关规定向有关部门报告。
3.执业助理医师应当在执业医师的指导下,在医疗、预防、保健机构中按照其执业类别执业。在乡、民族乡、镇的医疗、预防、保健机构中工作的执业助理医师,可以根据医疗诊治的情况和需要,独立从事一般的执业活动。
【经典例题2】
《执业医师法》明确规定,医师在执业过程中应当履行的职责是
A.以患者为中心,实行人道主义精神
B.防病治病,救死扶伤
C.遵守职业道德,保护患者隐私
D.树立敬业精神,尽职尽责为患者服务
E.防病治病,救死扶伤,保护人民健康
[参考答案]2.E
四、考核和培训
1.考核内容与考核不合格的处理

2.医师有下列情形之一的,县级以上人民政府卫生行政部门应当给予表彰或者奖励
①在执业活动中,医德高尚,事迹突出的;②对医学专业技术有重大突破,作出显著贡献的;③遇有自然灾害、传染病流行、突发重大伤亡事故及其他严重威胁人民生命健康的紧急情况时,救死扶伤、抢救诊疗表现突出的;④长期在边远贫困地区、少数民族地区条件艰苦的基层单位努力工作的;⑤国务院卫生行政部门规定应当予以表彰或者奖励的其他情形的。
五、法律责任
1.执业医师法第三十七条 医师在执业活动中,违反本法规定,有下列行为之一的,给予处罚。注意:严重后果≠情节严重,只需要记住处罚形式即可。

(1)违反卫生行政规章制度或技术操作规范,造成严重后果的。
(2)由于不负责任延误急危患者的抢救和诊治,造成严重后果的。
(3)造成医疗责任事故的。
(4)未经亲自诊查、调查,签署诊断、治疗、流行病学等证明文件或有关出生、死亡等证明文件的。
(5)隐匿、伪造或者擅自销毁医学文书及有关资料的。
(6)使用未经批准使用的药品、消毒药剂和医疗器械的。
(7)不按照规定使用麻醉药品、医疗用毒性药品、精神药品和放射性药品的。
(8)未经患者或其家属同意,对患者进行实验性临床医疗的。
(9)泄露患者隐私,造成严重后果的。
(10)利用职务之便,索取非法收受患者财物或牟取其他不正当利益的。
(11)发生自然灾害、传染病流行、突发重大伤亡事故以及其他严重威胁人民生命健康的紧急情况时,不服从卫生行政部门调遣的。
(12)发生医疗事故或者发现传染病疫情,患者涉嫌伤害事件或者非正常死亡,不按照规定报告的。
2.未经批准擅自开办医疗机构行医或者非医师行医的处理

3.以不正当手段取得医师执业证书的法律责任
以不正当手段取得医师执业证书的,由发给证书的卫生行政部门予以吊销;对负有直接责任的主管人员和其他直接责任人员,依法给予行政处分。
推荐阅读:
2021年全国临床助理医师实践技能考试基本操作25项内容具体指导
全新!2021年临床助理医师实践技能模考系统上线 经典习题随时练!
全国2021年临床助理医师备考正当时| 实践技能复习 这些干货速速码住!
以上是”执业医师法——2021年临床助理医师考试“的内容,希望对考生备考有所帮助,预祝考生顺利通过2021年临床助理医师考试。

- · 【深度剖析】2025年临床助理综合笔试各单元难度&命题特点
- · 呼吸中枢位于大脑哪个部位?
- · "南苑老师的解题思路秒选!"2025临床助理医师笔试第二单元学员反馈
- · 江西省2025年临床助理医师综合笔试考前须知|注意事项
- · 山西晋城2025年临床助理医师综合笔试考生速看考前须知!
- · 考生速看:江西宜春2025年临床助理医师综合笔试考场安排
- · 江西赣州2025年临床助理医师综合笔试考场安排|考前注意事项
- · 8月15日起,江苏苏州2025年临床助理医师笔试准考证可打印!
- · 四川绵阳2025年临床助理医师笔试考生注意准考证打印时间!
- · 湖南娄底2025年临床助理医师综合笔试考生速看考前注意事项!














扫一扫立即下载


