临床助理医师《儿科》综合笔试知识点:年龄分期特点!具体内容医学教育网编辑整理分享如下,希望可以帮助大家更加有针对性的复习备考2022临床助理医师相关内容!
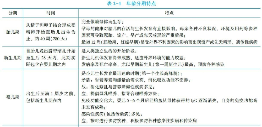
【儿科-年龄分期特点】



〖医学教育网版权所有,转载必究〗
【推荐】
医考复习时间紧任务重!汤以恒2月24日直播亲授备考之路怎么走!
2022年临床助理医师全新好课7天免费畅听来了,限量1000份!
人勤春早!汤老师喊你抓紧时间备考啦!——2022当前水平测试+未来6个月的复习规划
2022临床备战正是拉开差距关键期!别慌,上高效定制「私教小灶课」!
以上即为“临床助理医师《儿科》综合笔试知识点:年龄分期特点!”的全部内容,希望对您有用!更多相关资讯请关注医学教育网!

学员讨论(0)
相关资讯
- · 2024临床助理医师考点小结&练习:妊娠期糖尿病诊断标准与分期
- · 2023临床助理医师二试《儿科》速记考点15条!
- · 2023临床助理医师考纲知识点《妊娠期糖尿病分期》详细总结
- · 【儿科】2023年临床助理医师考试重点科目分值占比&考点&命题一次看全!
- · 2022年临床助理医师《其他》科目重点归纳
- · 2022年临床助理医师【心血管系统】必背考点
- · 2022年临床执业助理医师笔试《预防医学》考点合集
- · 小儿排尿及尿液特点【数字】考点记忆-临床助理医师笔试资料
- · 临床助理医师《儿科》考点:正常胎儿血循环特点、生后血液循环的改变
- · 儿童动脉血气分析正常值一览表-临床助理医师考点巧记














扫一扫立即下载


