【正保医学题库】全新升级!学习做题新体验!
APP下载

扫一扫,立即下载

医学教育网APP下载
微 信
医学教育网微信公号

官方微信med66_weisheng

搜索|
您的位置:医学教育网 > 全科主治医师考试 > 答疑周刊

全科主治医师考试:《答疑周刊》2020年第4期

2019-09-24 15:00 医学教育网
|

热点信息推荐

每日一练>热点关注 考试大纲> 考试相关政策解读>

问题索引:

一、社区卫生诊断的基本原则是什么?

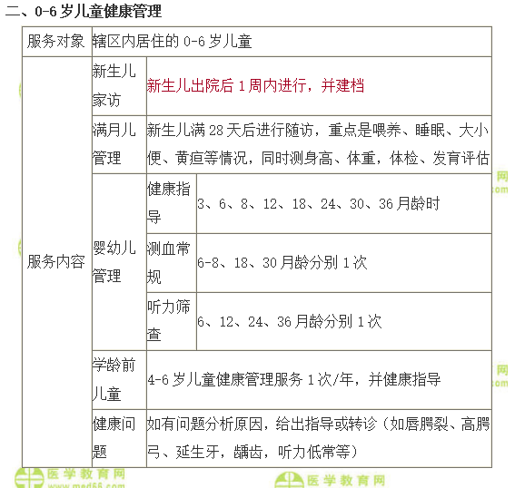
二、0-6岁儿童健康管理内容?

三、孕产妇健康管理内容?

四、老年人患者健康管理内容?

五、高血压患者健康管理内容?

六、2型糖尿病患者健康管理内容?

七、重性精神疾病患者健康管理?

具体解答:

 四、老年人患者健康管理

服务对象 辖区内65岁及以上常驻居民
服务内容(健康服务1次/年) 生活方式和健康状况 基本健康状况、体育锻炼、饮食、吸烟、饮酒、慢性疾病常见症状等
体格检查 体温、脉搏、呼吸、血压、身高体重、腰围等
辅助检查 血常规、尿常规、肝肾功、血糖、血脂、心电图等
健康指导 告之结果并指导,原发性高血压及2型糖尿病纳入慢性病健康管理

 

七、重性精神疾病患者健康管理

服务对象 辖区内诊断明确、在家居住的重性精神病患者(有幻觉、妄想、严重思维障碍、行为紊乱等)
服务内容 信息管理 家属提供信息,并进行一次全面评估,建档
随访评估 至少4次/年,并危险度评分(0级:无危险行为;1级:口头威胁;2级:局限家中打砸;3级:到处打砸;4级:持续到处打砸,有自杀、自伤;5级:不分场合纵火,爆破)
分类干预 不稳定(3~5级) 转诊
基本稳定(1~2级) 药物和病因治疗
稳定(0级) 继续执行治疗,3个月随访
其他干预 继续执行治疗,3个月随访
健康体检 血压、体重、血常规、肝功、血糖、心电图等

全科主治医师考试:《答疑周刊》2020年第4期(word版下载)

〖医学教育网版权所有,转载务必注明出处,违者将追究法律责任〗

卫生资格考试公众号

学员讨论(0
距2024年全科主治医师考试还有

编辑推荐
    • 免费试听
    • 免费直播
    马蕴琦 全科主治医师 免费试听
    2024卫生资格成绩放榜——职称晋升庆功会

    主讲:网校老师 6月11日19:00-21:30

    详情
    卫生职称考试深度加大,2025年如何复习?

    主讲:网校老师 6月12日19:00-21:00

    详情
    免费资料
    全科主治医师 备考资料包
    教材变动
    考试大纲
    高频考点
    模考试卷
    立即领取 立即领取
    回到顶部
    折叠
    您有一次专属抽奖机会
    可优惠~
    领取
    优惠
    注:具体优惠金额根据商品价格进行计算
    恭喜您获得张优惠券!
    去选课
    已存入账户 可在【我的优惠券】中查看